X-CI-Metadata: master@f0ee125 at 2025-11-17T05:44:40Z on 00e74ae3e17a
Generated at : 2025-11-17T05:44:40Z
Runner Host : 00e74ae3e17a
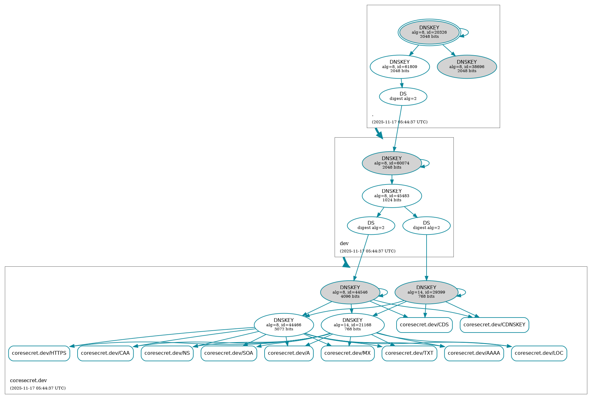
Workflow ID : 🛡️ Retrieve DNSSEC status of coresecret.dev.
Git Commit : f0ee125 HEAD -> master
179 KiB
1893x1278px
179 KiB
1893x1278px