Files
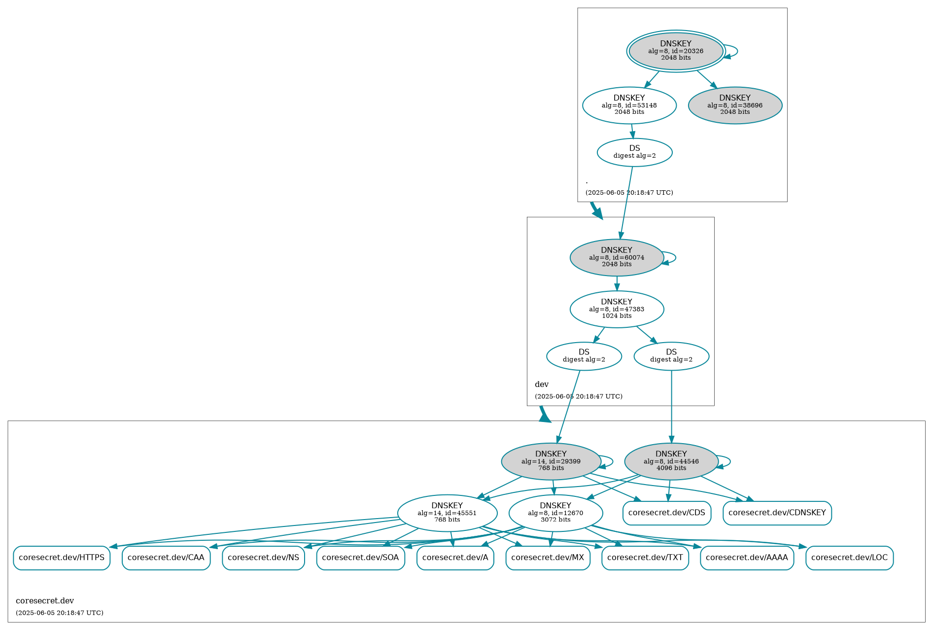
CISS.debian.live.builder/docs/SECURITY/coresecret.dev.png
Marc S. Weidner BOT b34344ec52 DEPLOY BOT: Auto-Generate DNSSEC Status [skip ci]
X-CI-Metadata: master@096f06c at 2025-06-05T20:18:50Z on ca01ddafe79f

Generated at: 2025-06-05T20:18:50Z
Runner Host : ca01ddafe79f
Workflow ID : Retrieve DNSSEC status of coresecret.dev.
Git Commit  : 096f06c HEAD → master
2025-06-05 20:18:50 +00:00

180 KiB
1893x1278px