This website requires JavaScript.
Explore
Help
Sign In
msw
/
CISS.debian.live.builder
SHA256
Watch
2
Star
1
Fork
0
You've already forked CISS.debian.live.builder
Code
Issues
Pull Requests
Actions
Packages
Projects
Releases
6
Wiki
Activity
Files
a38f23e34ac29fa5297a857adb67fe510b8a4eb39c7531b95f81a953527b4658
CISS.debian.live.builder
/
docs
/
SECURITY
/
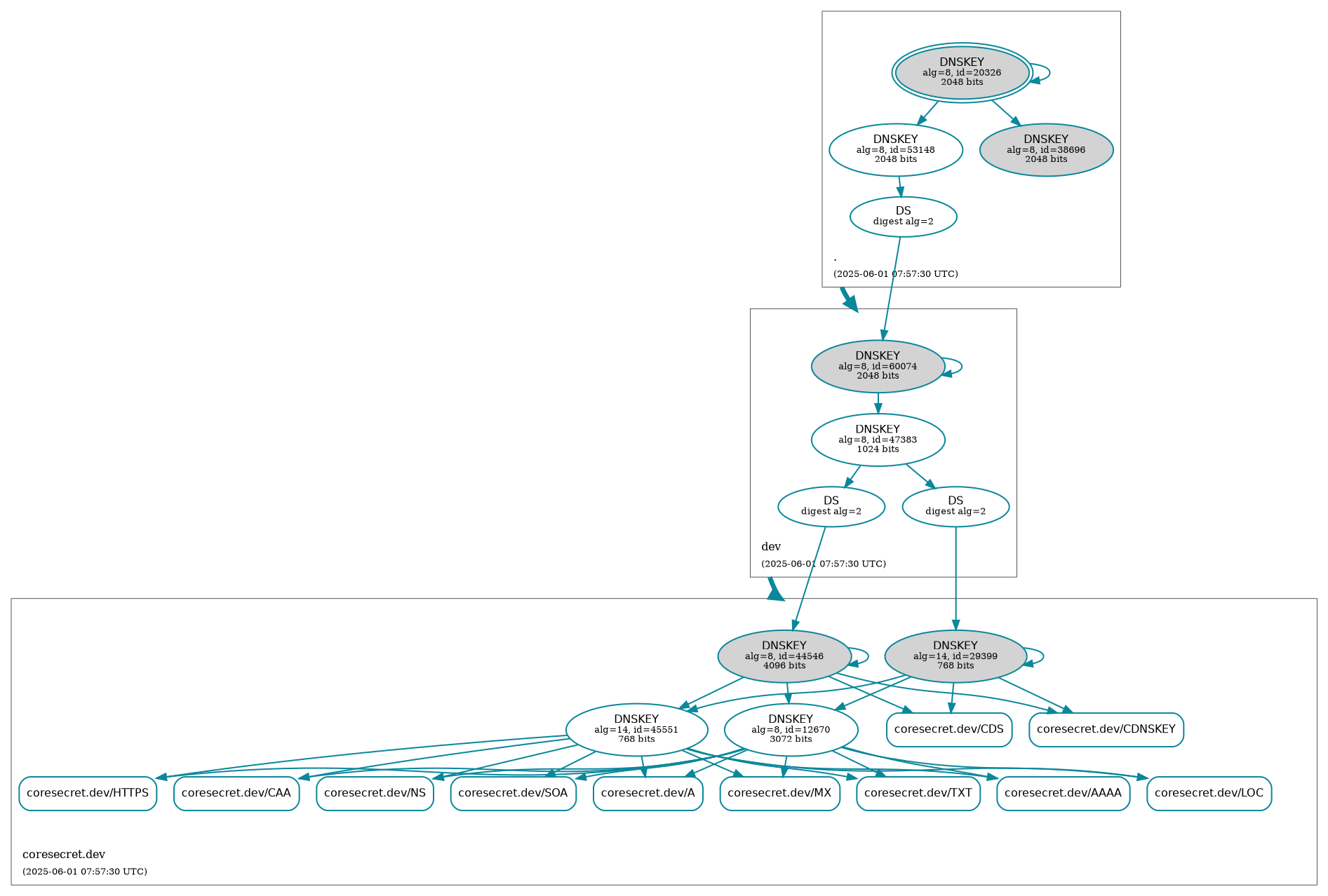
coresecret.dev.png
Marc S. Weidner BOT
0ee9157152
DEPLOY BOT: Auto-Generate DNSSEC Status [skip ci]
2025-06-01 07:57:31 +00:00
179 KiB
1893x1278px
Raw
History
Reference in New Issue
View Git Blame
Copy Permalink