X-CI-Metadata: master@5f370c2 at 2025-11-13T05:28:22Z on 2af0f15544ad
Generated at : 2025-11-13T05:28:22Z
Runner Host : 2af0f15544ad
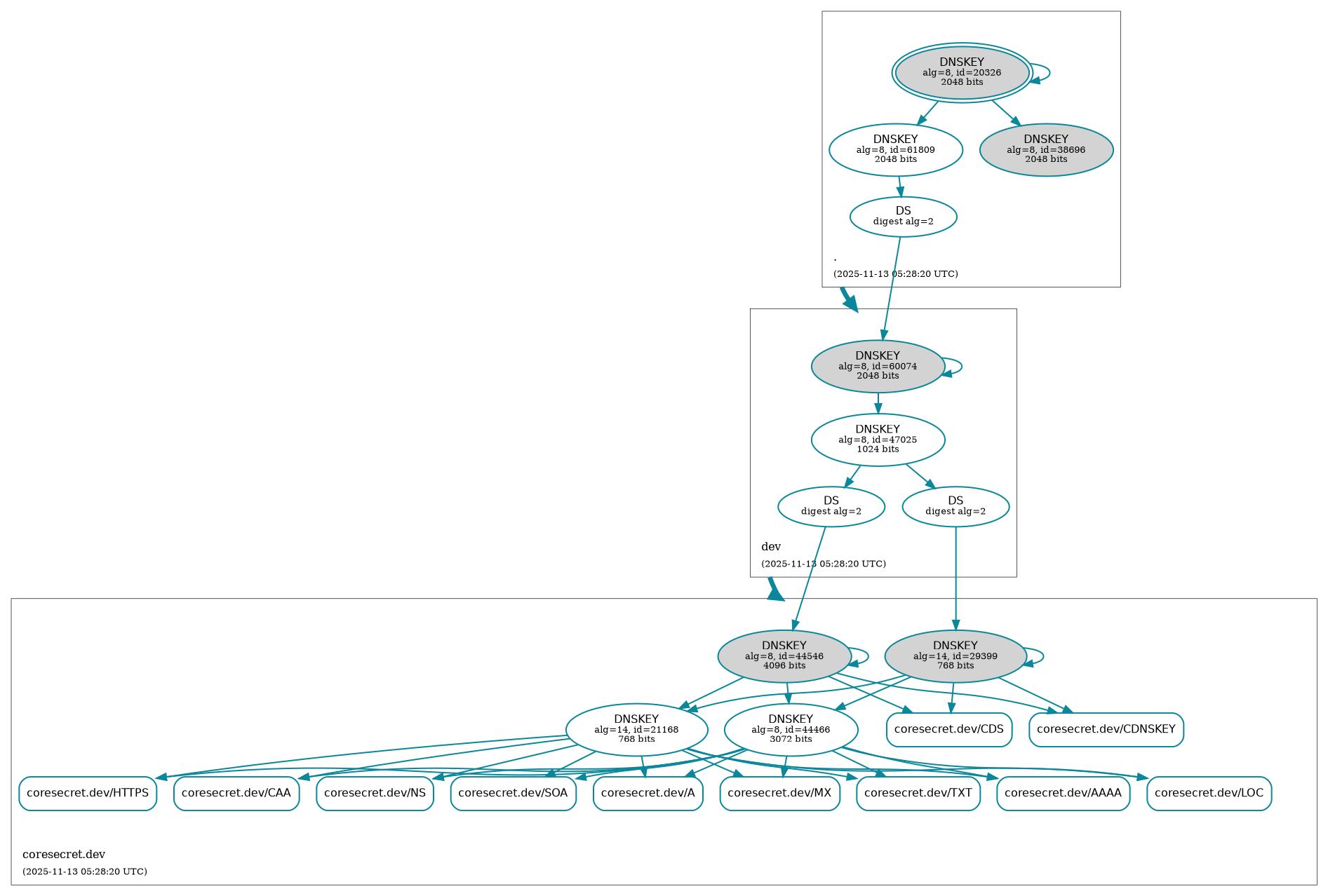
Workflow ID : 🛡️ Retrieve DNSSEC status of coresecret.dev.
Git Commit : 5f370c2 HEAD -> master
179 KiB
1893x1278px
179 KiB
1893x1278px