X-CI-Metadata: master@834a924 at 2025-07-22T20:04:28Z on 963b7699fc6c
Generated at : 2025-07-22T20:04:28Z
Runner Host : 963b7699fc6c
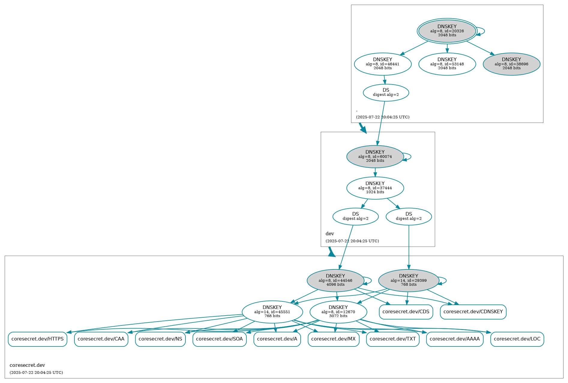
Workflow ID : 🛡️ Retrieve DNSSEC status of coresecret.dev.
Git Commit : 834a924 HEAD -> master
185 KiB
1893x1278px
185 KiB
1893x1278px