X-CI-Metadata: master@edc59d3 at 2025-10-06T18:30:10Z on a29c133149a7
Generated at : 2025-10-06T18:30:10Z
Runner Host : a29c133149a7
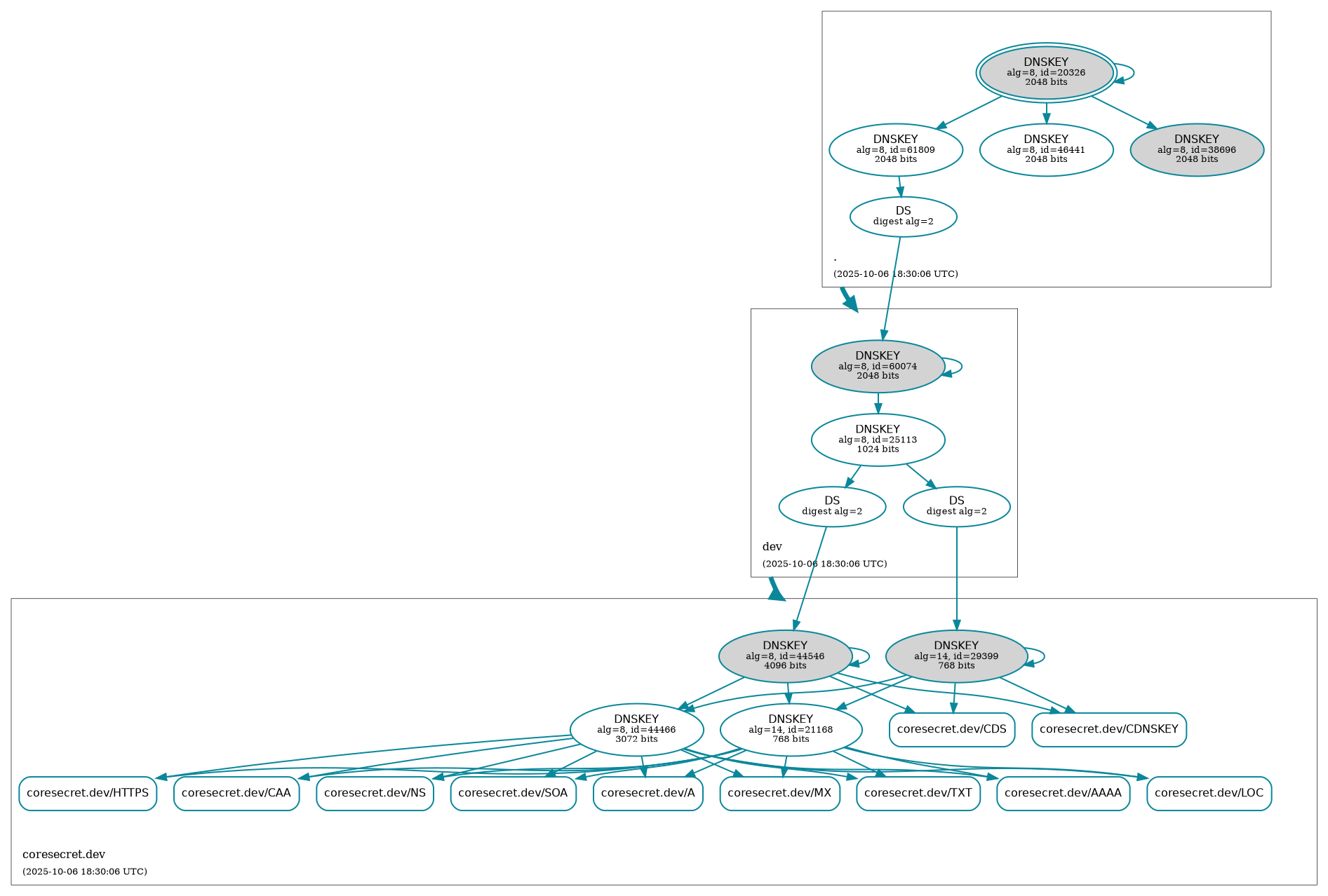
Workflow ID : 🛡️ Retrieve DNSSEC status of coresecret.dev.
Git Commit : edc59d3 HEAD -> master
186 KiB
1893x1278px
186 KiB
1893x1278px