X-CI-Metadata: master@43f8671 at 2025-08-07T07:55:11Z on cf99a6b959cd
Generated at : 2025-08-07T07:55:11Z
Runner Host : cf99a6b959cd
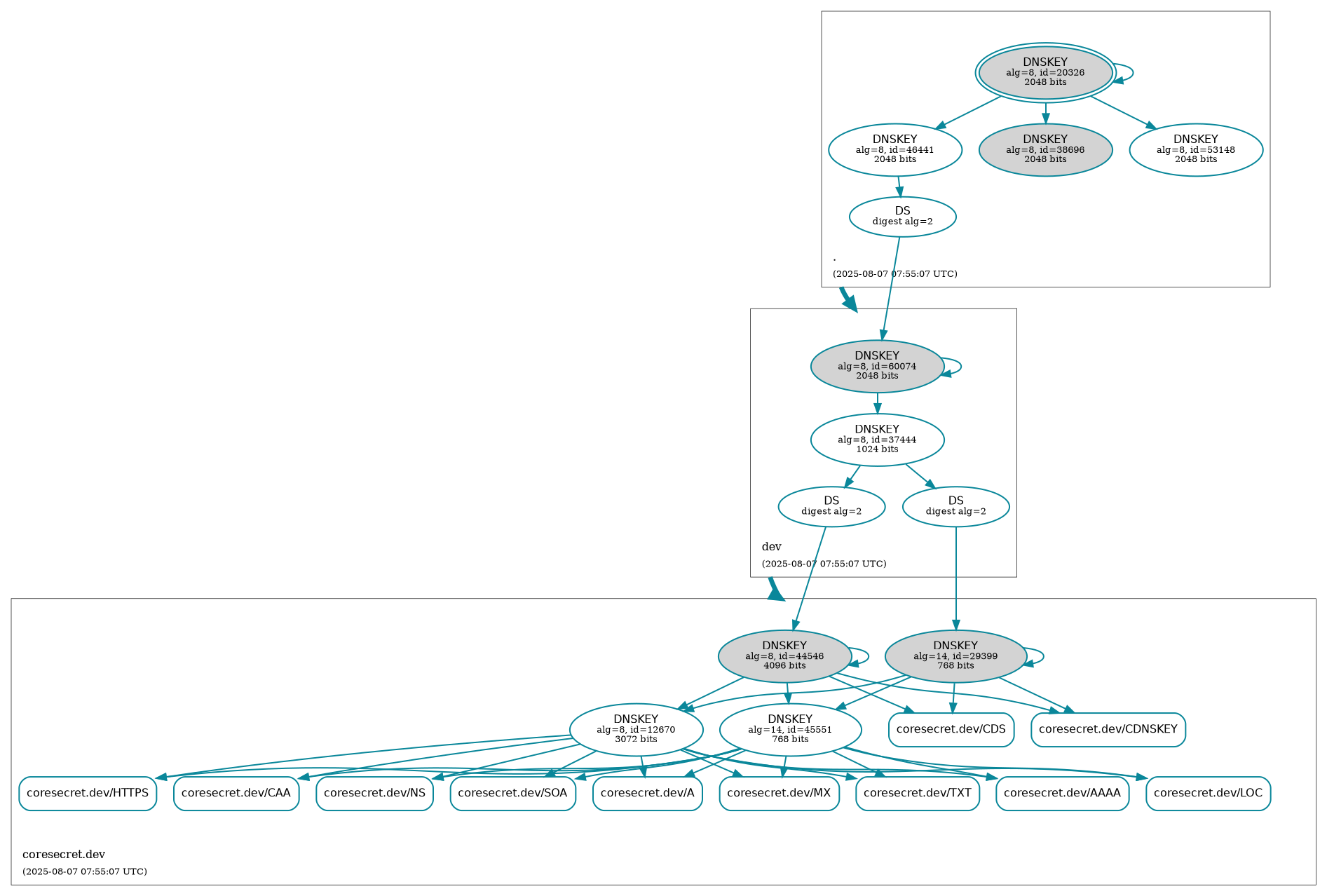
Workflow ID : 🛡️ Retrieve DNSSEC status of coresecret.dev.
Git Commit : 43f8671 HEAD -> master
186 KiB
1893x1278px
186 KiB
1893x1278px