Files
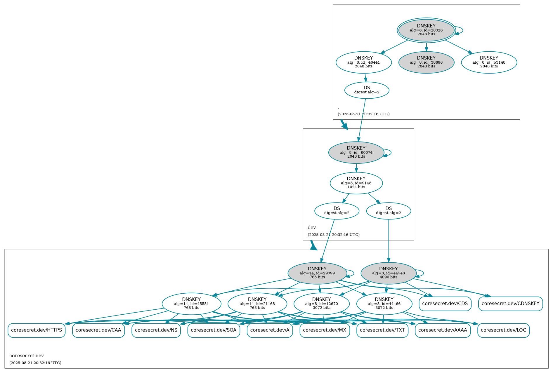
CISS.debian.live.builder/docs/SECURITY/coresecret.dev.png
Marc S. Weidner BOT 90565fe3b6 DEPLOY BOT : 🛡️ Auto-Generate DNSSEC Status [skip ci]
X-CI-Metadata: master@62c2c97 at 2025-08-21T20:32:20Z on af30f8455b13

Generated at : 2025-08-21T20:32:20Z
Runner Host  : af30f8455b13
Workflow ID  : 🛡️ Retrieve DNSSEC status of coresecret.dev.
Git Commit   : 62c2c97 HEAD -> master
2025-08-21 20:32:20 +00:00

207 KiB
1893x1278px