X-CI-Metadata: master@892d9cc at 2025-11-10T11:01:04Z on ba8c5b27c134
Generated at : 2025-11-10T11:01:04Z
Runner Host : ba8c5b27c134
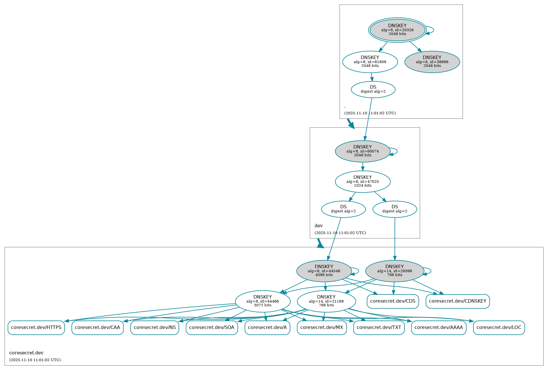
Workflow ID : 🛡️ Retrieve DNSSEC status of coresecret.dev.
Git Commit : 892d9cc HEAD -> master
178 KiB
1893x1278px
178 KiB
1893x1278px