X-CI-Metadata: master@bd12336 at 2025-11-06T20:03:06Z on a08dfacbcc6b
Generated at : 2025-11-06T20:03:06Z
Runner Host : a08dfacbcc6b
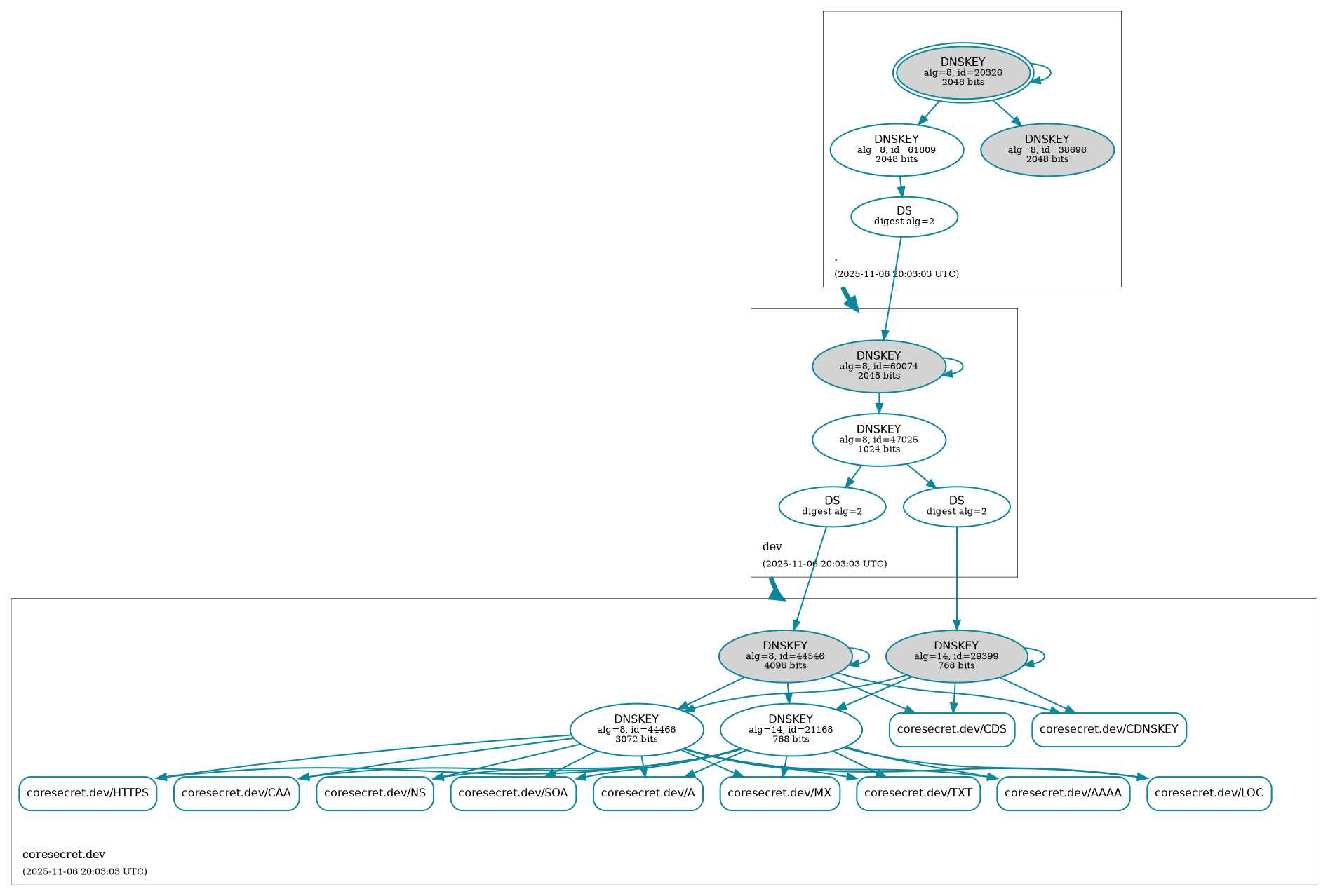
Workflow ID : 🛡️ Retrieve DNSSEC status of coresecret.dev.
Git Commit : bd12336 HEAD -> master
179 KiB
1893x1278px
179 KiB
1893x1278px