Files
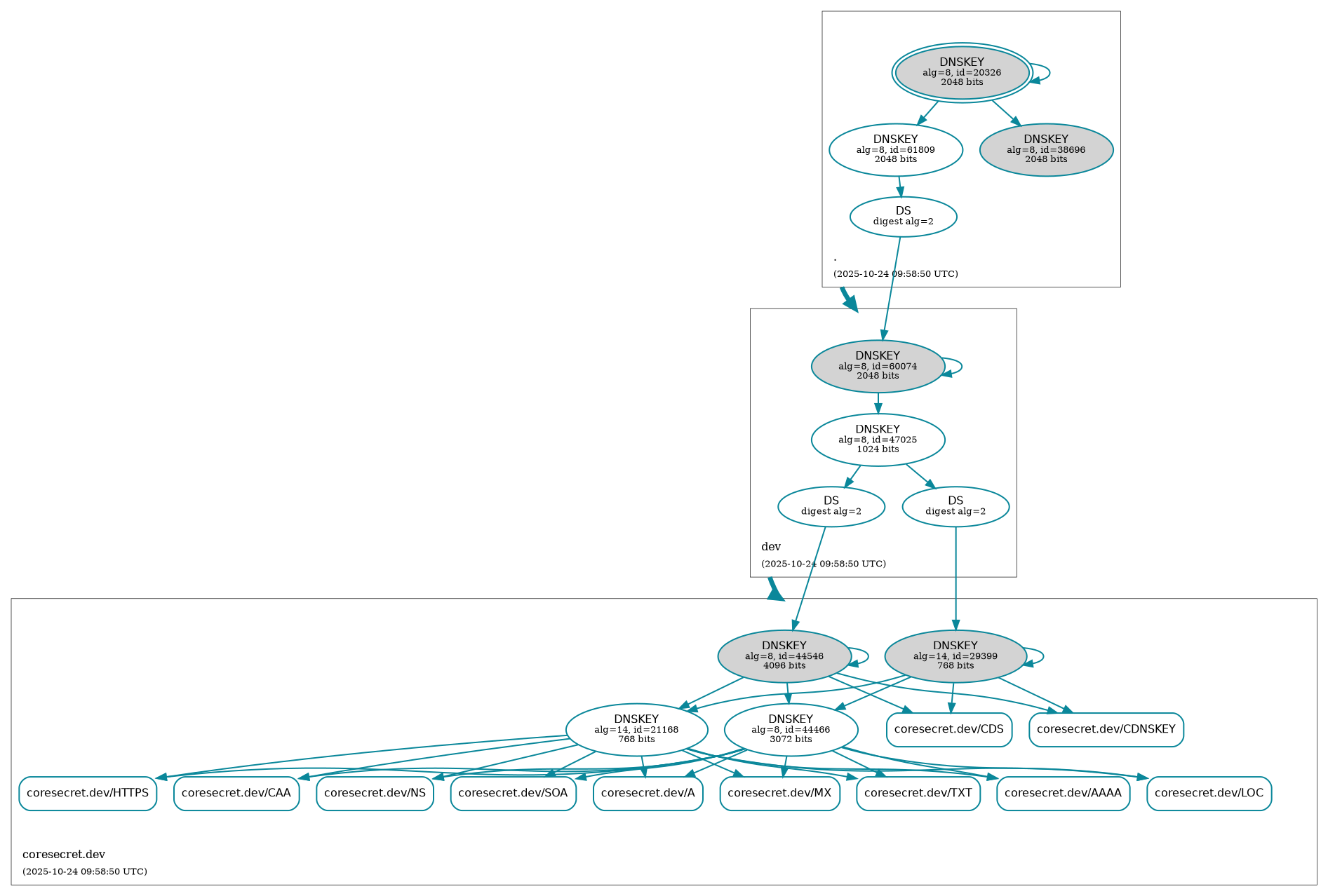
CISS.debian.live.builder/docs/SECURITY/coresecret.dev.png
Marc S. Weidner BOT 776432110a DEPLOY BOT : 🛡️ Auto-Generate DNSSEC Status [skip ci]
X-CI-Metadata: master@923ce8a at 2025-10-24T09:58:54Z on cc6a8941a3d5

Generated at : 2025-10-24T09:58:54Z
Runner Host  : cc6a8941a3d5
Workflow ID  : 🛡️ Retrieve DNSSEC status of coresecret.dev.
Git Commit   : 923ce8a HEAD -> master
2025-10-24 09:58:54 +00:00

179 KiB
1893x1278px