Files
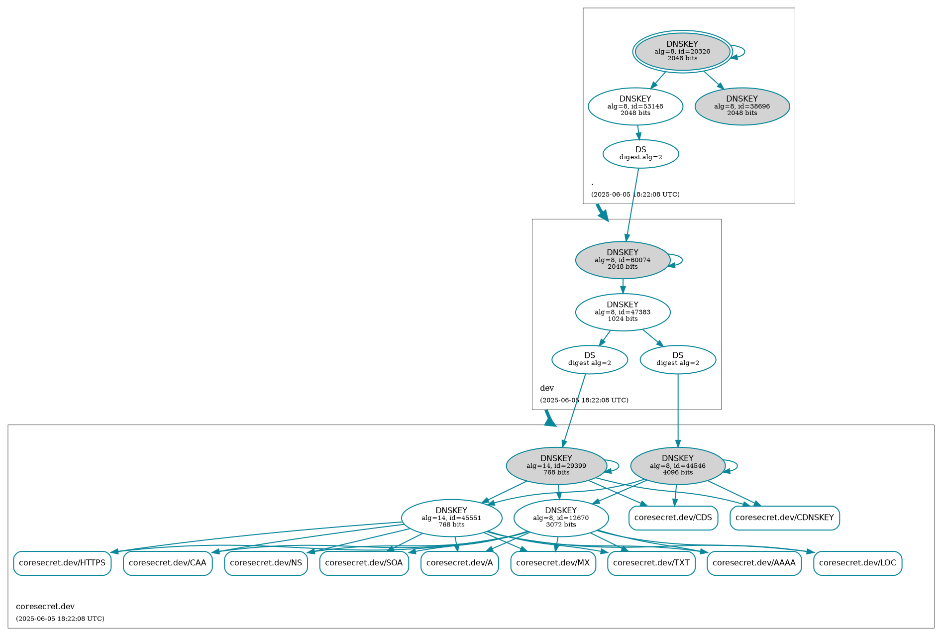
CISS.debian.live.builder/docs/SECURITY/coresecret.dev.png
Marc S. Weidner BOT 972a55a0fd DEPLOY BOT: Auto-Generate DNSSEC Status [skip ci]
X-CI-Metadata: master@2c14afd at 2025-06-05T18:22:11Z on e99cbc734104

Generated at: 2025-06-05T18:22:11Z
Runner Host : e99cbc734104
Workflow ID : Retrieve DNSSEC status of coresecret.dev.
Git Commit  : 2c14afd HEAD → master
2025-06-05 18:22:11 +00:00

179 KiB
1893x1278px