Files
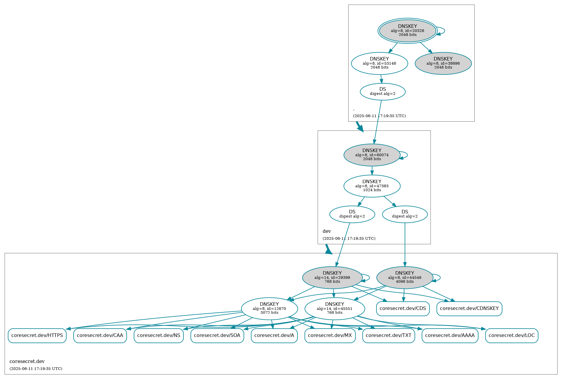
CISS.debian.live.builder/docs/SECURITY/coresecret.dev.png
Marc S. Weidner BOT 1769e13708 DEPLOY BOT : 🛡️ Auto-Generate DNSSEC Status [skip ci]
X-CI-Metadata: master@7eb8fb8 at 2025-06-11T17:19:38Z on df49d93beb71

Generated at : 2025-06-11T17:19:38Z
Runner Host  : df49d93beb71
Workflow ID  : 🛡️ Retrieve DNSSEC status of coresecret.dev.
Git Commit   : 7eb8fb8 HEAD -> master
2025-06-11 17:19:38 +00:00

180 KiB
1893x1278px