Files
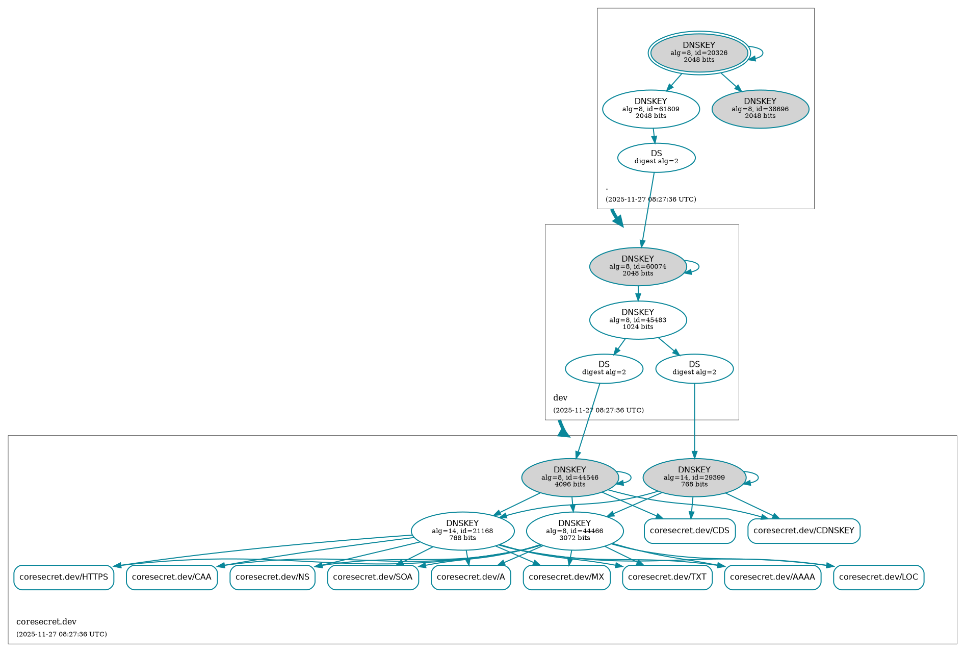
CISS.debian.live.builder/docs/SECURITY/coresecret.dev.png
Marc S. Weidner BOT 44bc0cb90b DEPLOY BOT : 🛡️ Auto-Generate DNSSEC Status [skip ci]
X-CI-Metadata: master@6037447 at 2025-11-27T08:27:38Z on 3a43c9fcf475

Generated at : 2025-11-27T08:27:38Z
Runner Host  : 3a43c9fcf475
Workflow ID  : 🛡️ Retrieve DNSSEC status of coresecret.dev.
Git Commit   : 6037447 HEAD -> master
2025-11-27 08:27:38 +00:00

180 KiB
1893x1278px