X-CI-Metadata: master@d3f9bec at 2025-10-09T19:58:33Z on 942c5e51f0da
Generated at : 2025-10-09T19:58:33Z
Runner Host : 942c5e51f0da
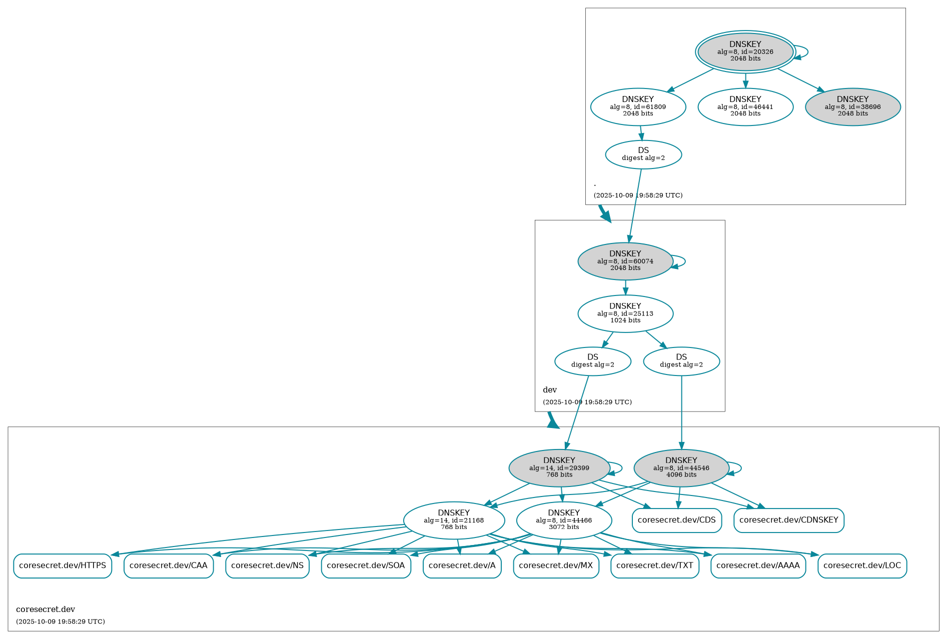
Workflow ID : 🛡️ Retrieve DNSSEC status of coresecret.dev.
Git Commit : d3f9bec HEAD -> master
186 KiB
1893x1278px
186 KiB
1893x1278px