X-CI-Metadata: master@cd13f2a at 2025-08-11T16:19:25Z on c5db79016bc8
Generated at : 2025-08-11T16:19:25Z
Runner Host : c5db79016bc8
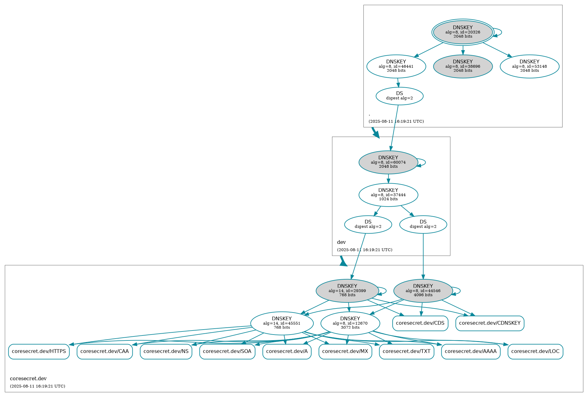
Workflow ID : 🛡️ Retrieve DNSSEC status of coresecret.dev.
Git Commit : cd13f2a HEAD -> master
186 KiB
1893x1278px
186 KiB
1893x1278px