X-CI-Metadata: master@6037447 at 2025-11-27T08:27:38Z on 3a43c9fcf475
Generated at : 2025-11-27T08:27:38Z
Runner Host : 3a43c9fcf475
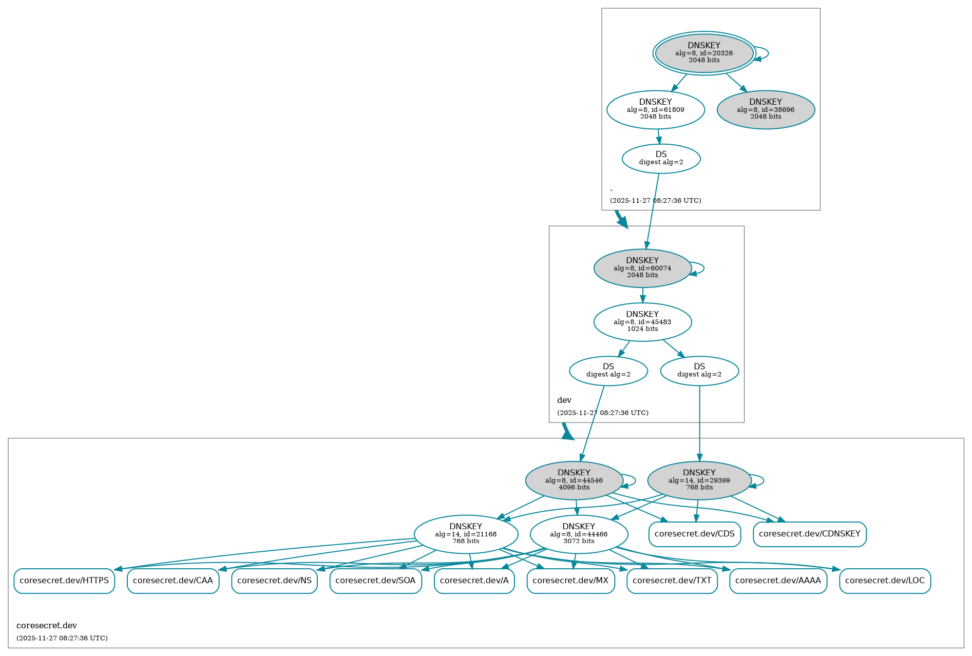
Workflow ID : 🛡️ Retrieve DNSSEC status of coresecret.dev.
Git Commit : 6037447 HEAD -> master
180 KiB
1893x1278px
180 KiB
1893x1278px