X-CI-Metadata: master@5aa8f16 at 2025-12-03T10:10:46Z on 5c79701cff6e
Generated at : 2025-12-03T10:10:46Z
Runner Host : 5c79701cff6e
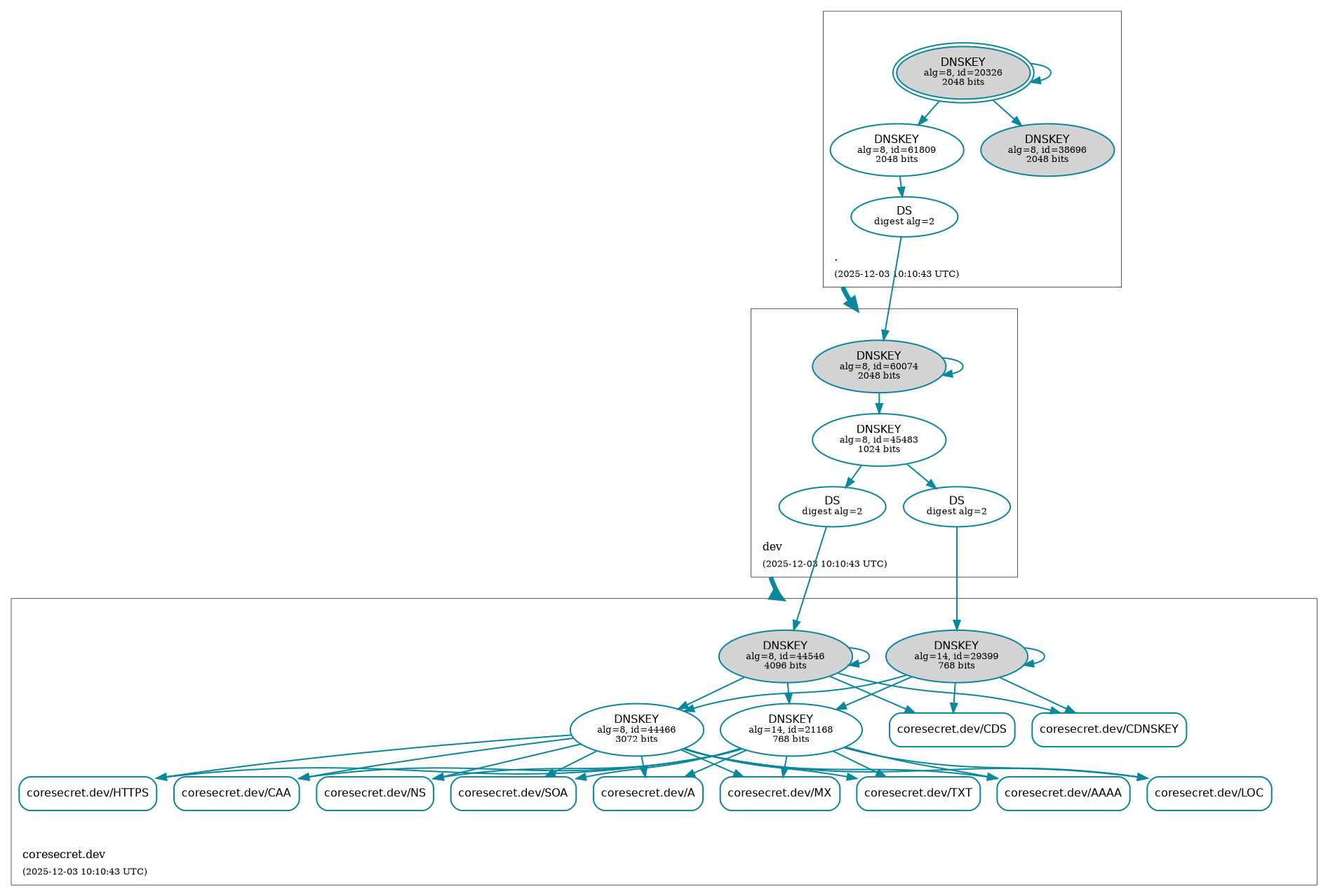
Workflow ID : 🛡️ Retrieve DNSSEC status of coresecret.dev.
Git Commit : 5aa8f16 HEAD -> master
179 KiB
1893x1278px
179 KiB
1893x1278px