Files
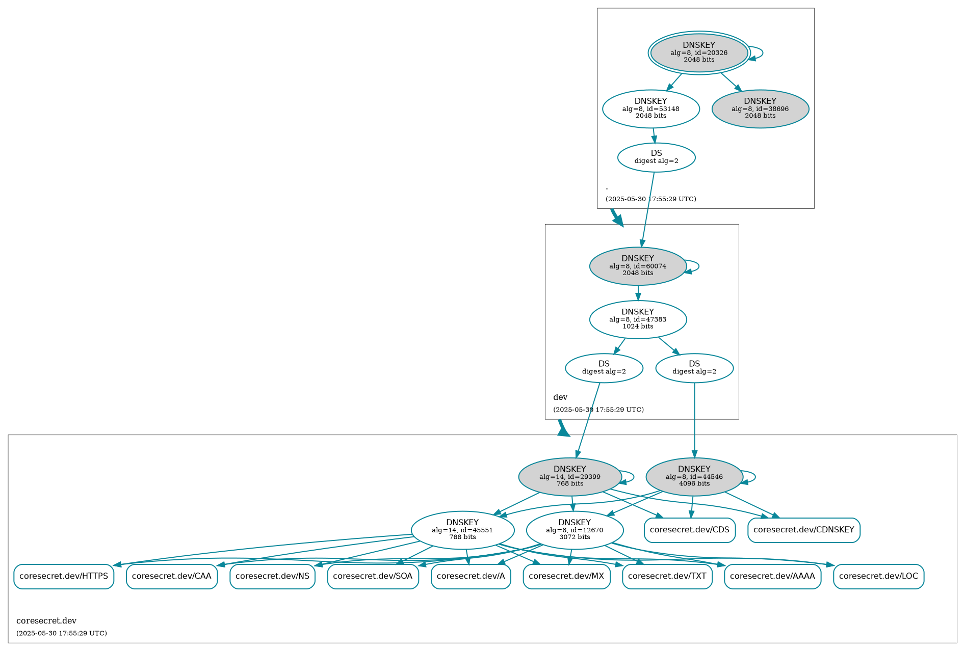
CISS.debian.live.builder/docs/SECURITY/coresecret.dev.png
Marc S. Weidner BOT 76f3a103c1
All checks were successful
Retrieve the DNSSEC status at the time of updating the repository. / build-dnssec-diagram (push) Successful in 28s
DEPLOY BOT: Auto-Generate DNSSEC Status
2025-05-30 17:55:30 +00:00

179 KiB
1893x1278px