Files
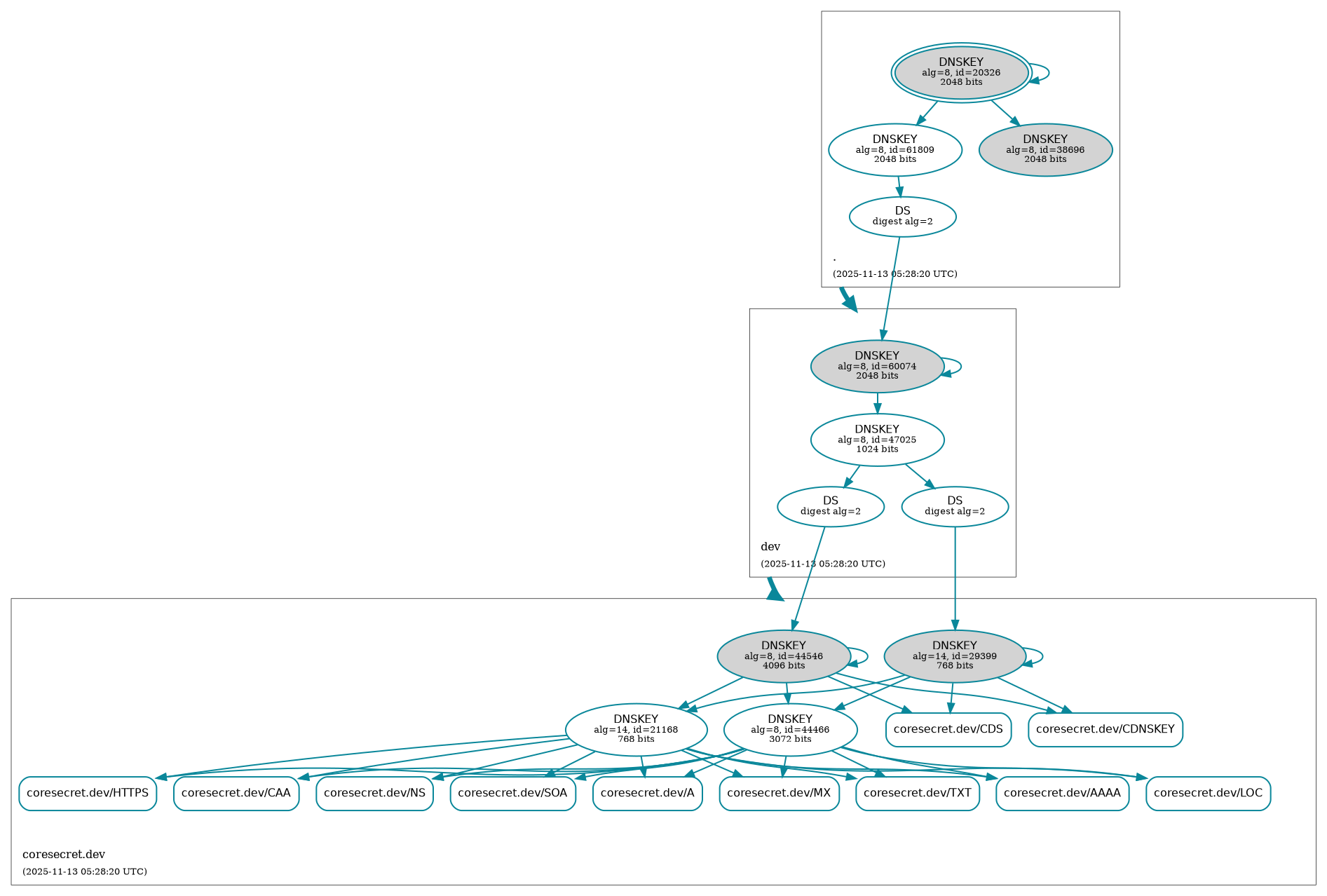
CISS.debian.live.builder/docs/SECURITY/coresecret.dev.png
Marc S. Weidner BOT a1b3b38f6a DEPLOY BOT : 🛡️ Auto-Generate DNSSEC Status [skip ci]
X-CI-Metadata: master@5f370c2 at 2025-11-13T05:28:22Z on 2af0f15544ad

Generated at : 2025-11-13T05:28:22Z
Runner Host  : 2af0f15544ad
Workflow ID  : 🛡️ Retrieve DNSSEC status of coresecret.dev.
Git Commit   : 5f370c2 HEAD -> master
2025-11-13 05:28:22 +00:00

179 KiB
1893x1278px