X-CI-Metadata: master@a57cac4 at 2025-11-18T10:36:26Z on 3950fcc0b241
Generated at : 2025-11-18T10:36:26Z
Runner Host : 3950fcc0b241
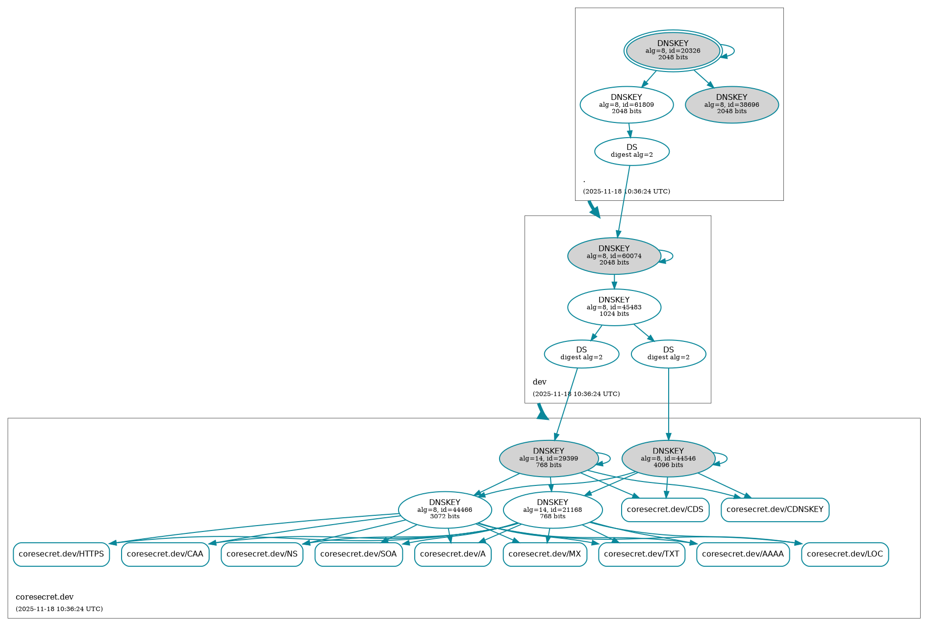
Workflow ID : 🛡️ Retrieve DNSSEC status of coresecret.dev.
Git Commit : a57cac4 HEAD -> master
180 KiB
1893x1278px
180 KiB
1893x1278px