Files
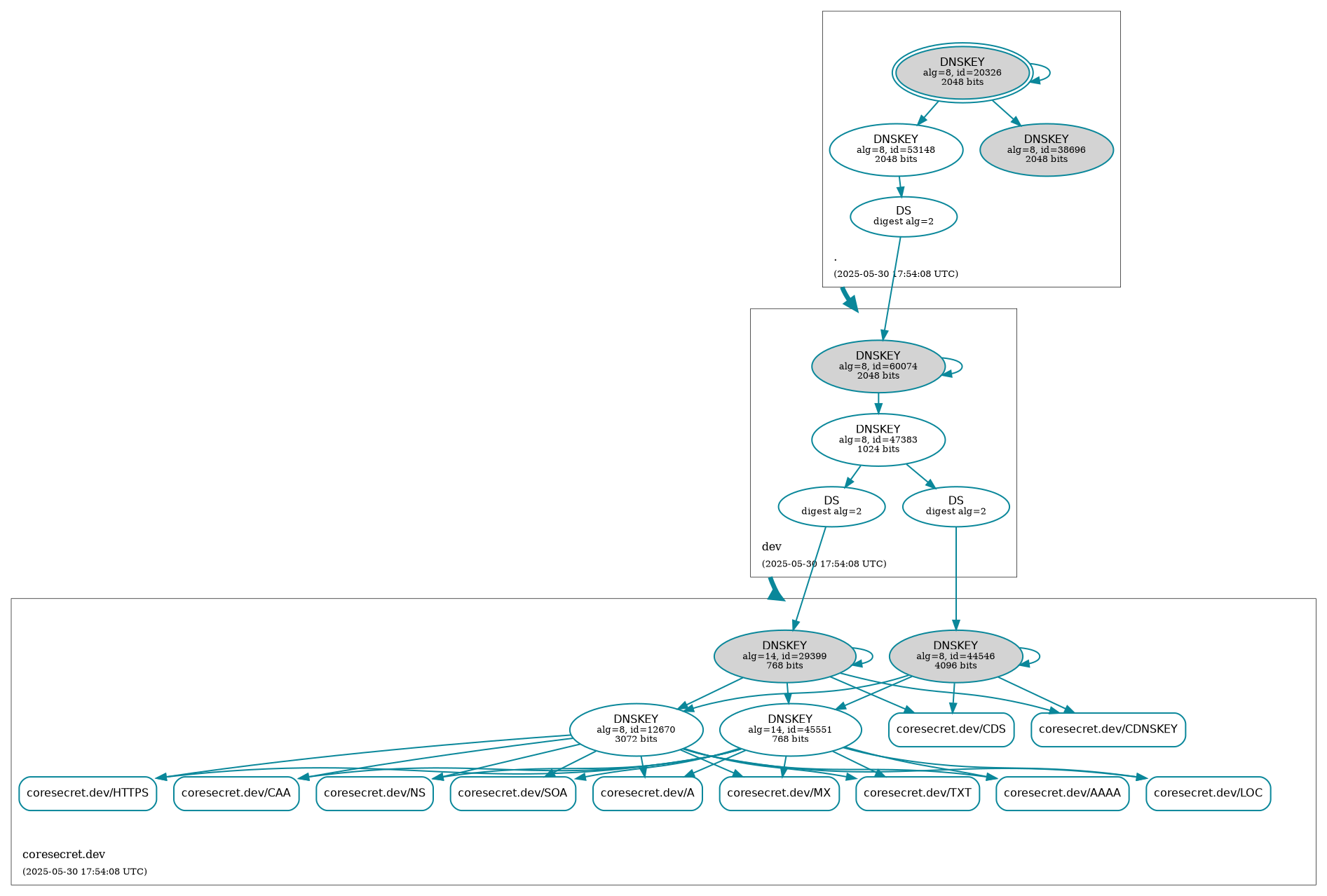
CISS.debian.live.builder/docs/SECURITY/coresecret.dev.png
Marc S. Weidner BOT 7132e1bc86
All checks were successful
Retrieve the DNSSEC status at the time of updating the repository. / build-dnssec-diagram (push) Successful in 30s
DEPLOY BOT: Auto-Generate DNSSEC Status
2025-05-30 17:54:09 +00:00

180 KiB
1893x1278px