Files
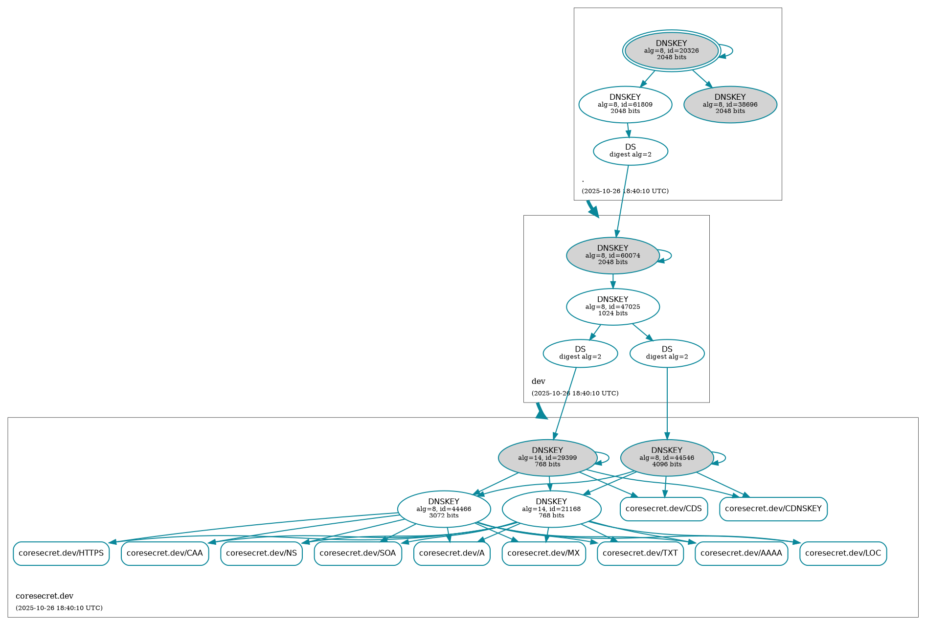
CISS.debian.live.builder/docs/SECURITY/coresecret.dev.png
Marc S. Weidner BOT c4ac2fc6b6 DEPLOY BOT : 🛡️ Auto-Generate DNSSEC Status [skip ci]
X-CI-Metadata: master@f7b58dd at 2025-10-26T18:40:14Z on 22a74190abe5

Generated at : 2025-10-26T18:40:14Z
Runner Host  : 22a74190abe5
Workflow ID  : 🛡️ Retrieve DNSSEC status of coresecret.dev.
Git Commit   : f7b58dd HEAD -> master
2025-10-26 18:40:14 +00:00

180 KiB
1893x1278px