Files
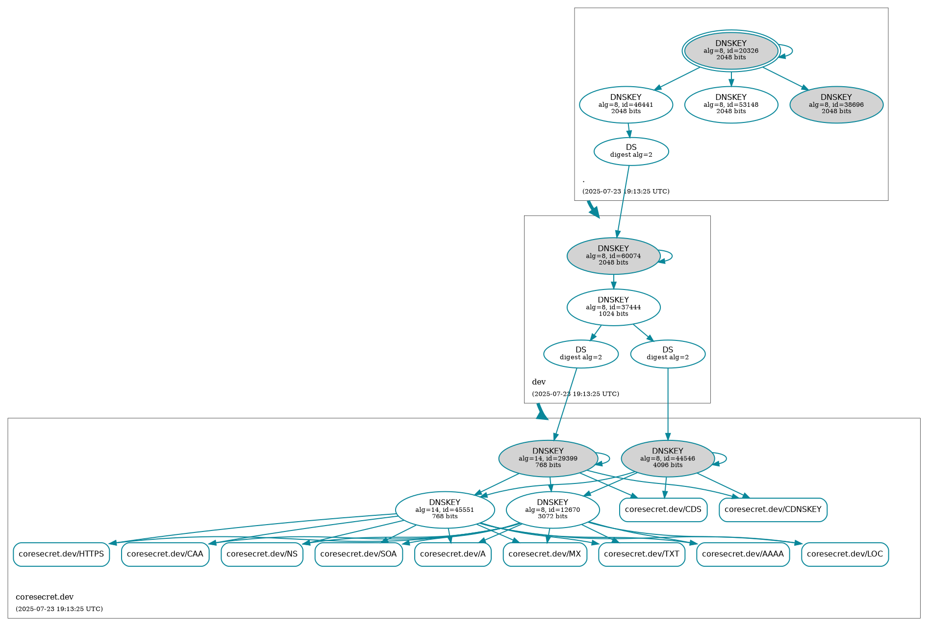
CISS.debian.live.builder/docs/SECURITY/coresecret.dev.png
Marc S. Weidner BOT 675817813b DEPLOY BOT : 🛡️ Auto-Generate DNSSEC Status [skip ci]
X-CI-Metadata: master@eb668f1 at 2025-07-23T19:13:29Z on 75728f49ada5

Generated at : 2025-07-23T19:13:29Z
Runner Host  : 75728f49ada5
Workflow ID  : 🛡️ Retrieve DNSSEC status of coresecret.dev.
Git Commit   : eb668f1 HEAD -> master
2025-07-23 19:13:29 +00:00

186 KiB
1893x1278px