Files
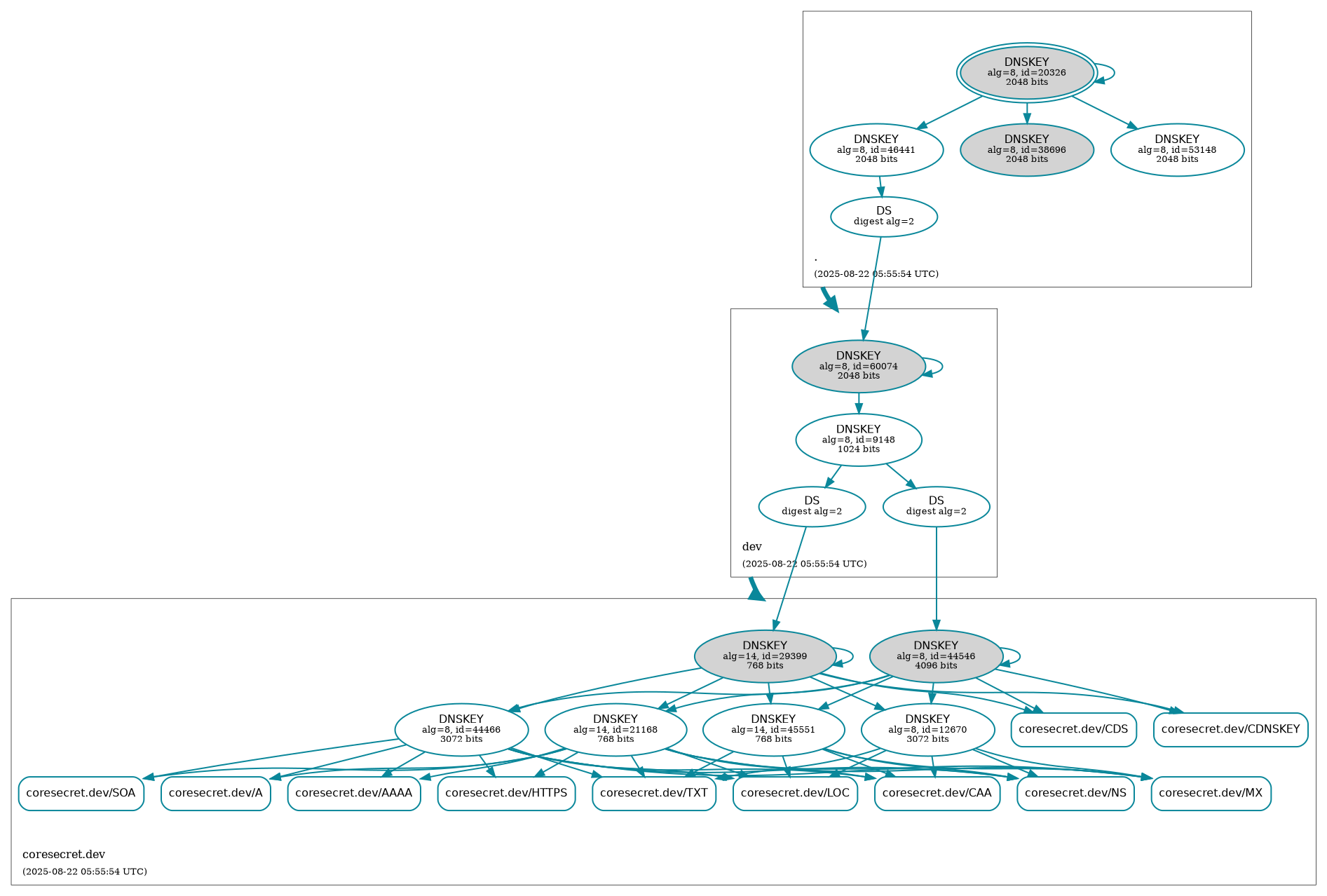
CISS.debian.live.builder/docs/SECURITY/coresecret.dev.png
Marc S. Weidner BOT cf77d21778 DEPLOY BOT : 🛡️ Auto-Generate DNSSEC Status [skip ci]
X-CI-Metadata: master@b4ed802 at 2025-08-22T05:55:58Z on a8a4cac9f005

Generated at : 2025-08-22T05:55:58Z
Runner Host  : a8a4cac9f005
Workflow ID  : 🛡️ Retrieve DNSSEC status of coresecret.dev.
Git Commit   : b4ed802 HEAD -> master
2025-08-22 05:55:58 +00:00

204 KiB
1893x1278px