X-CI-Metadata: master@f18d76e at 2025-10-22T07:43:17Z on 3ae4ed7537db
Generated at : 2025-10-22T07:43:17Z
Runner Host : 3ae4ed7537db
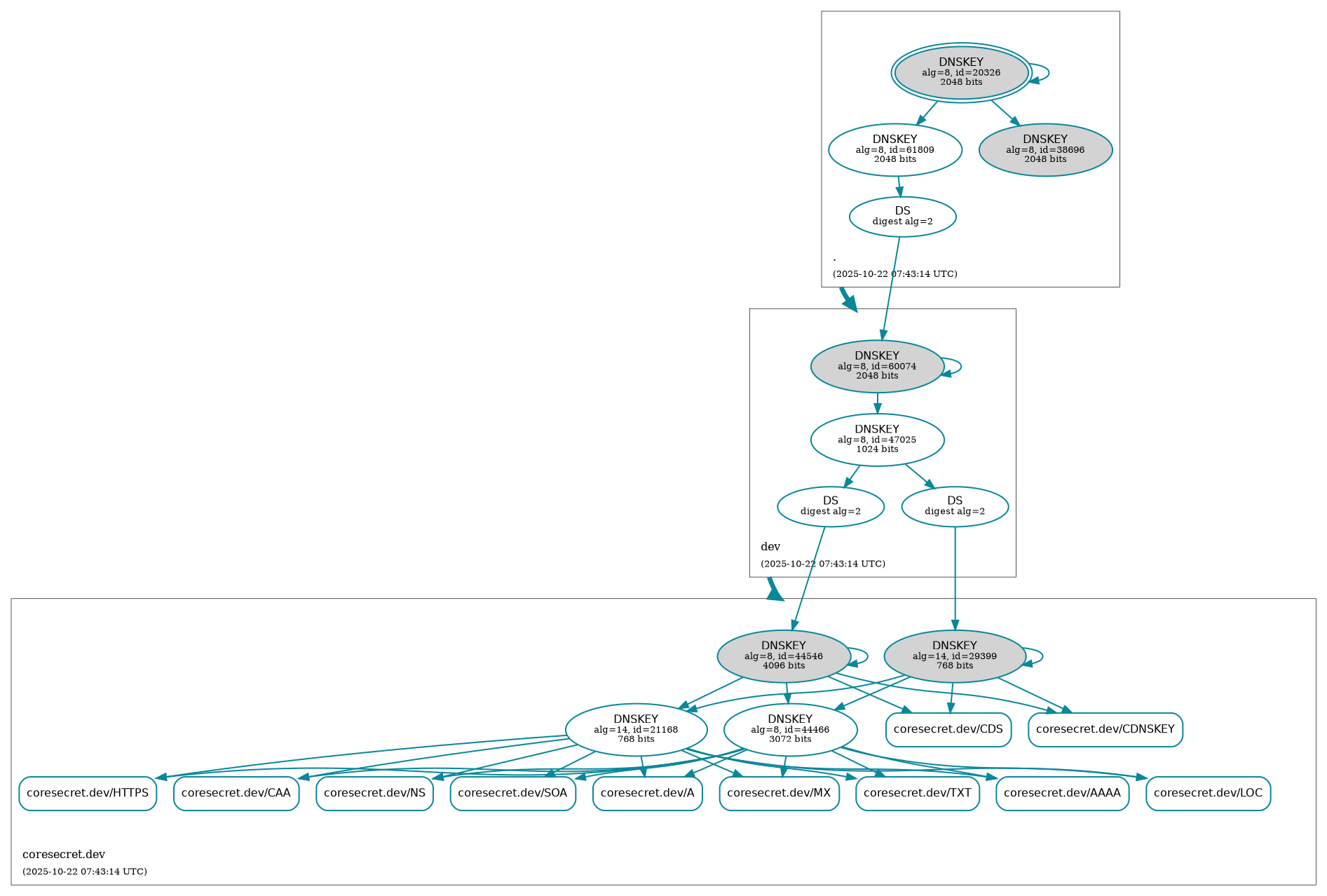
Workflow ID : 🛡️ Retrieve DNSSEC status of coresecret.dev.
Git Commit : f18d76e HEAD -> master
179 KiB
1893x1278px
179 KiB
1893x1278px