X-CI-Metadata: master@52c3298 at 2025-11-26T10:07:12Z on 78fc94f57122
Generated at : 2025-11-26T10:07:12Z
Runner Host : 78fc94f57122
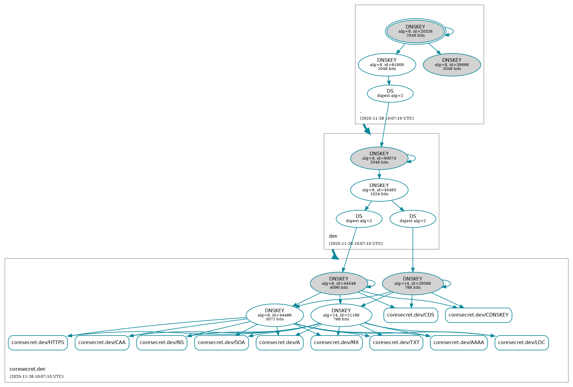
Workflow ID : 🛡️ Retrieve DNSSEC status of coresecret.dev.
Git Commit : 52c3298 HEAD -> master
179 KiB
1893x1278px
179 KiB
1893x1278px