X-CI-Metadata: master@e9b21a2 at 2025-06-23T06:05:08Z on 18ebad3d3217
Generated at : 2025-06-23T06:05:08Z
Runner Host : 18ebad3d3217
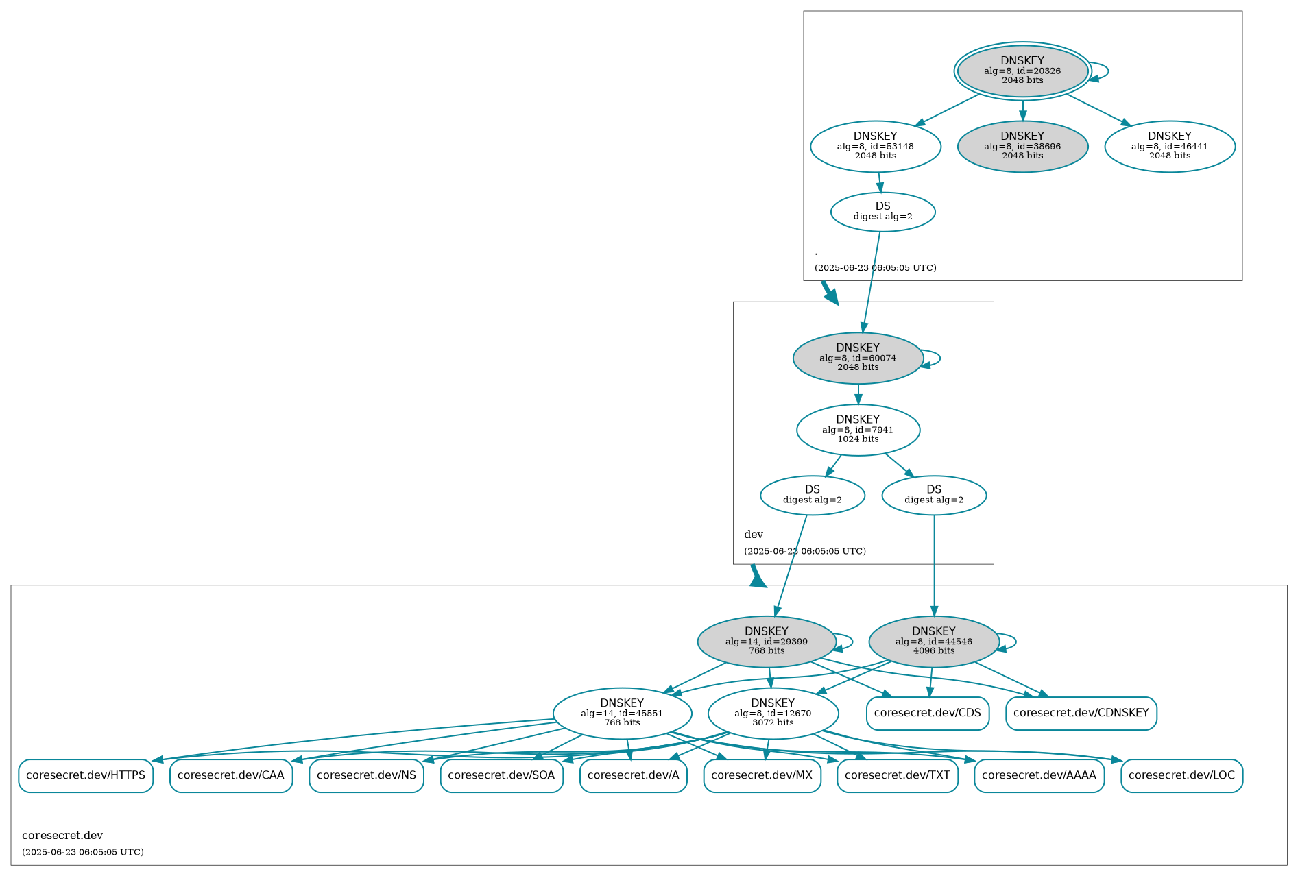
Workflow ID : 🛡️ Retrieve DNSSEC status of coresecret.dev.
Git Commit : e9b21a2 HEAD -> master
185 KiB
1893x1278px
185 KiB
1893x1278px