Files
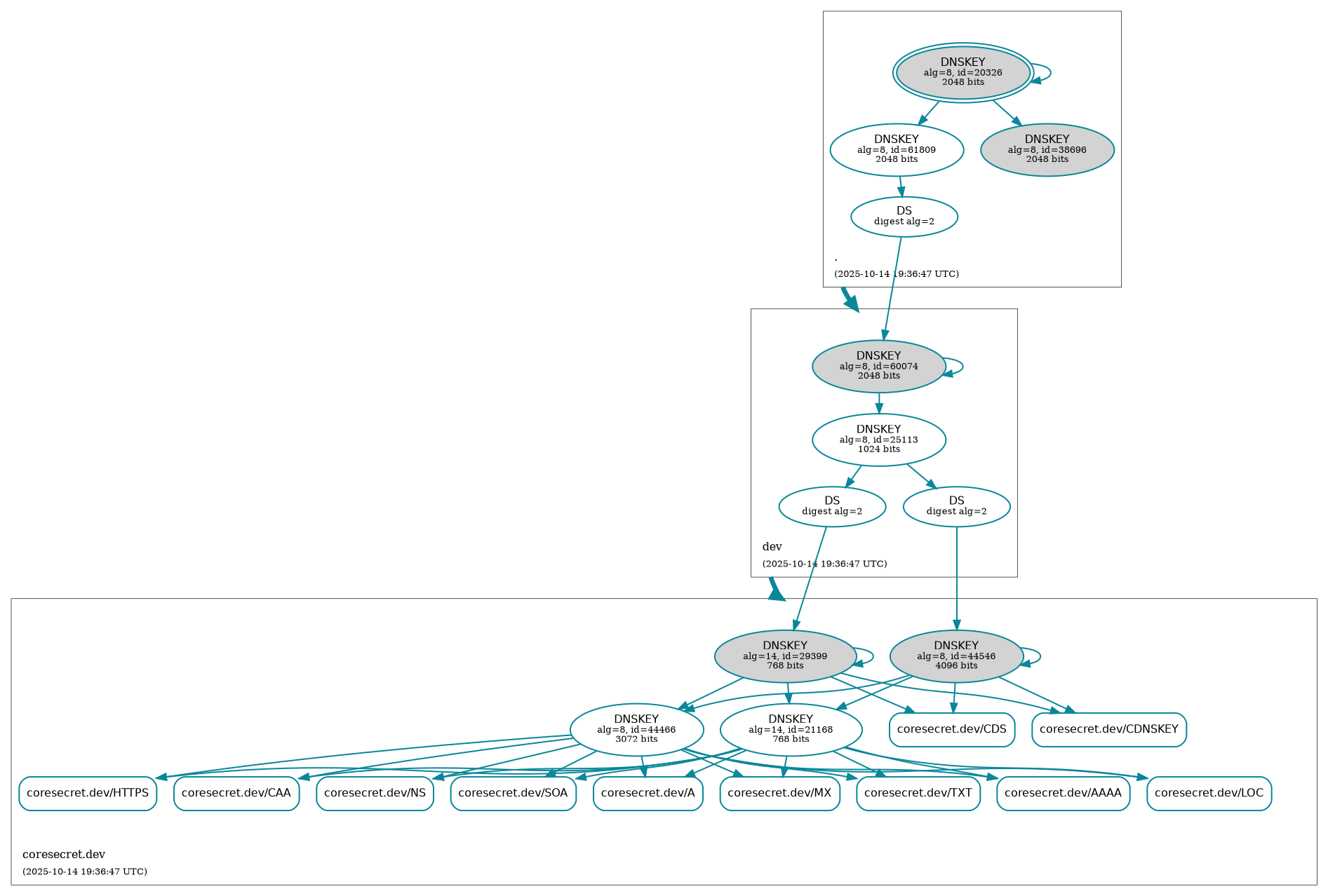
CISS.debian.live.builder/docs/SECURITY/coresecret.dev.png
Marc S. Weidner BOT f61b149ab5 DEPLOY BOT : 🛡️ Auto-Generate DNSSEC Status [skip ci]
X-CI-Metadata: master@5155670 at 2025-10-14T19:36:51Z on a8b40b834c2b

Generated at : 2025-10-14T19:36:51Z
Runner Host  : a8b40b834c2b
Workflow ID  : 🛡️ Retrieve DNSSEC status of coresecret.dev.
Git Commit   : 5155670 HEAD -> master
2025-10-14 19:36:51 +00:00

180 KiB
1893x1278px