X-CI-Metadata: master@923ce8a at 2025-10-24T09:58:54Z on cc6a8941a3d5
Generated at : 2025-10-24T09:58:54Z
Runner Host : cc6a8941a3d5
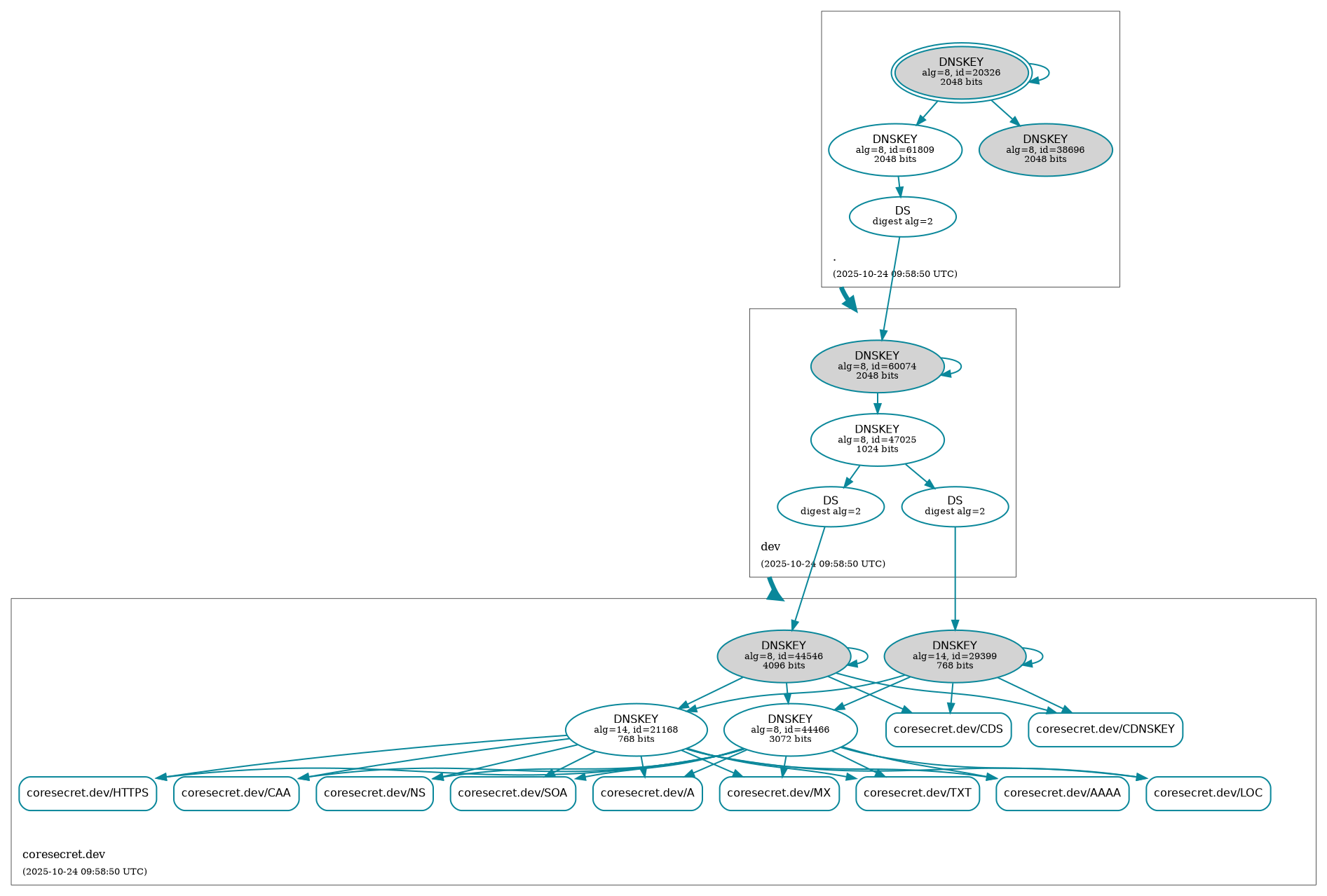
Workflow ID : 🛡️ Retrieve DNSSEC status of coresecret.dev.
Git Commit : 923ce8a HEAD -> master
179 KiB
1893x1278px
179 KiB
1893x1278px