Files
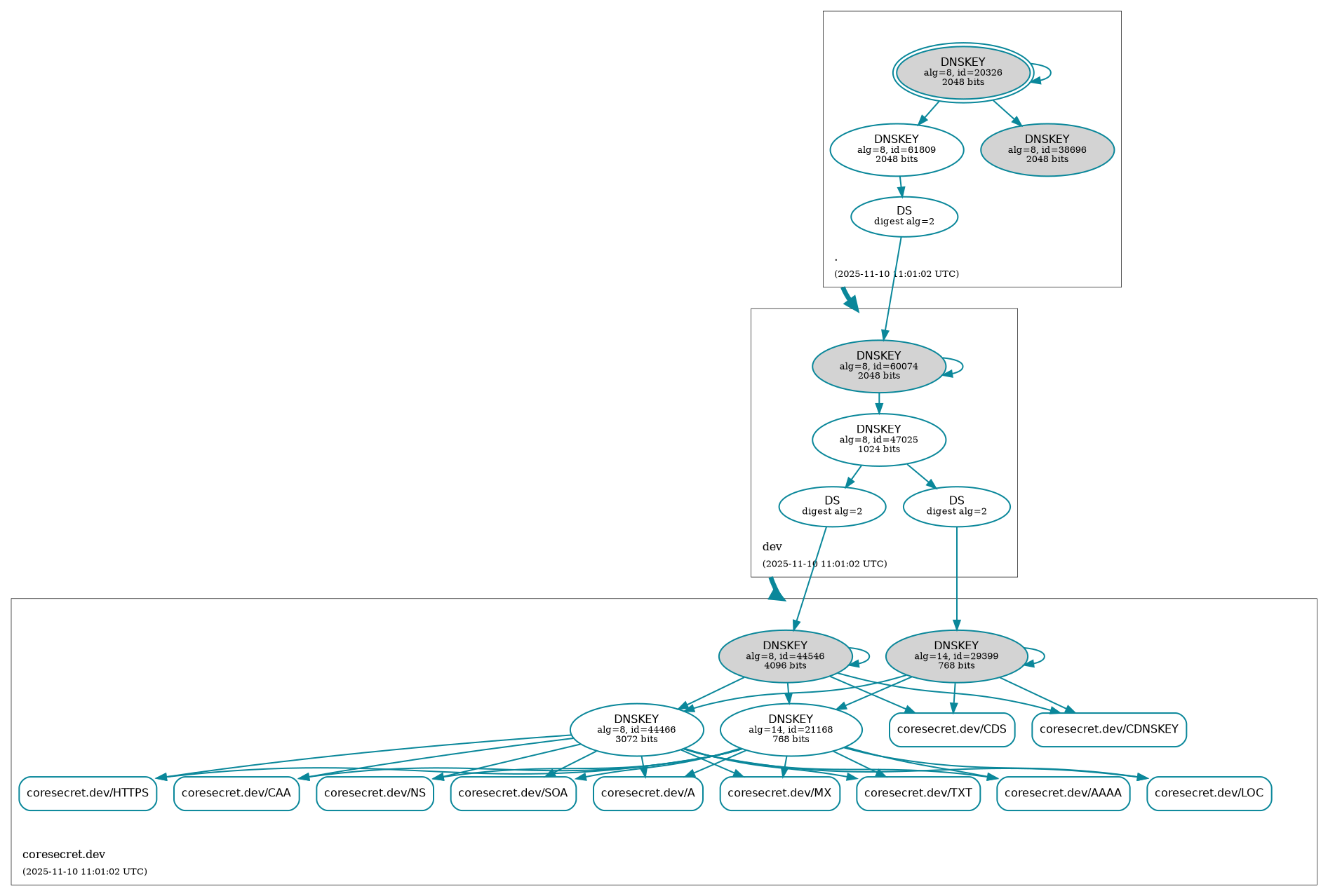
CISS.debian.live.builder/docs/SECURITY/coresecret.dev.png
Marc S. Weidner BOT 9fd0171fd0 DEPLOY BOT : 🛡️ Auto-Generate DNSSEC Status [skip ci]
X-CI-Metadata: master@892d9cc at 2025-11-10T11:01:04Z on ba8c5b27c134

Generated at : 2025-11-10T11:01:04Z
Runner Host  : ba8c5b27c134
Workflow ID  : 🛡️ Retrieve DNSSEC status of coresecret.dev.
Git Commit   : 892d9cc HEAD -> master
2025-11-10 11:01:04 +00:00

178 KiB
1893x1278px