X-CI-Metadata: master@4bbb4ea at 2025-06-07T07:05:07Z on 967cb55d3f4b
Generated at: 2025-06-07T07:05:07Z
Runner Host : 967cb55d3f4b
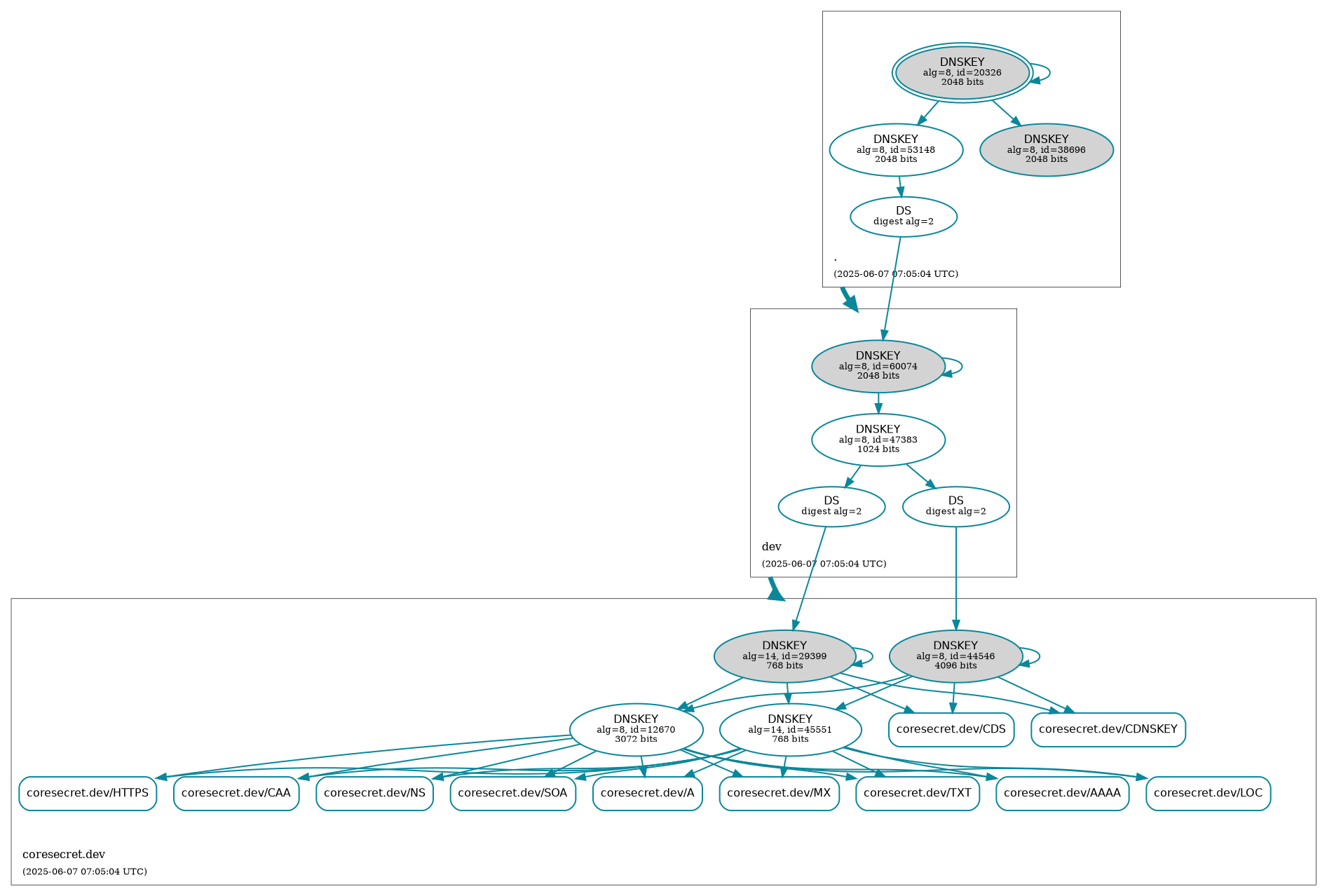
Workflow ID : 🛡️ Retrieve DNSSEC status of coresecret.dev.
Git Commit : 4bbb4ea HEAD -> master
179 KiB
1893x1278px
179 KiB
1893x1278px