678 B
678 B
Table of Contents
1. CISS.debian.live.builder
Centurion Intelligence Consulting Agency Information Security Standard
Debian Live Build Generator for hardened live environment and CISS Debian Installer
Master Version: 8.13
Build: V8.13.512.2025.11.26
2. DNSSEC Status
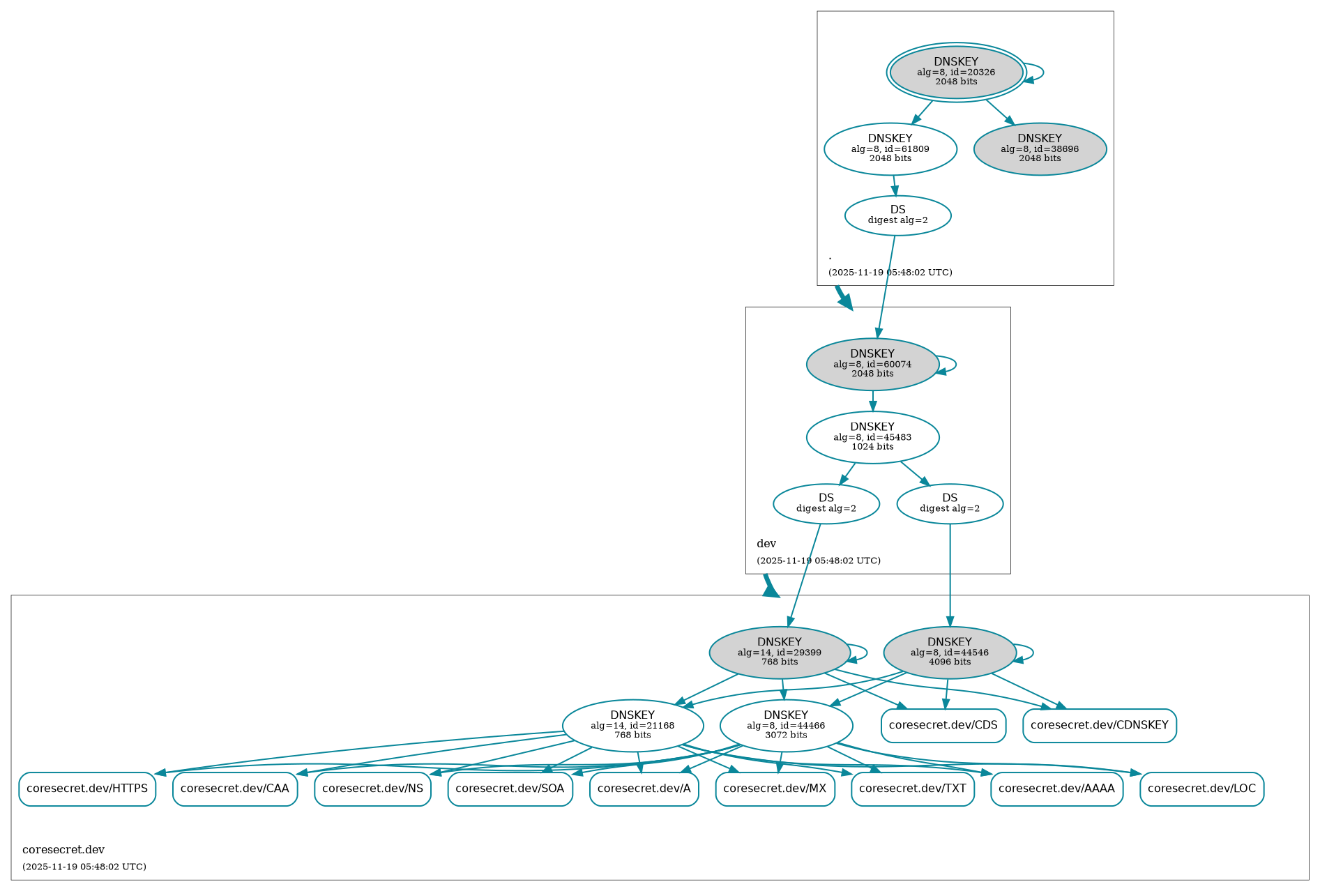
This is an auto-generated overview of the DNSSEC status of coresecret.dev at the time of the last human-initiated push event.
no tracking | no logging | no advertising | no profiling | no bullshit
