Files
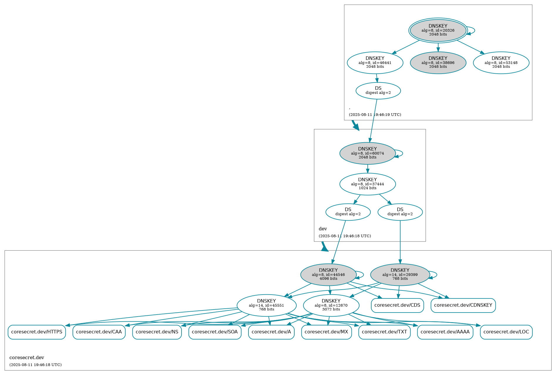
CISS.debian.live.builder/docs/SECURITY/coresecret.dev.png
Marc S. Weidner BOT bc4ca368cd DEPLOY BOT : 🛡️ Auto-Generate DNSSEC Status [skip ci]
X-CI-Metadata: master@dbb8cc9 at 2025-08-11T19:46:22Z on 6dc0a6752a18

Generated at : 2025-08-11T19:46:22Z
Runner Host  : 6dc0a6752a18
Workflow ID  : 🛡️ Retrieve DNSSEC status of coresecret.dev.
Git Commit   : dbb8cc9 HEAD -> master
2025-08-11 19:46:22 +00:00

187 KiB
1893x1278px