Files
CISS.debian.live.builder/docs/AUDIT_DNSSEC.md
2025-10-19 07:18:43 +01:00

678 B

Table of Contents

1. CISS.debian.live.builder

Centurion Intelligence Consulting Agency Information Security Standard
Debian Live Build Generator for hardened live environment and CISS Debian Installer
Master Version: 8.13
Build: V8.13.224.2025.10.19

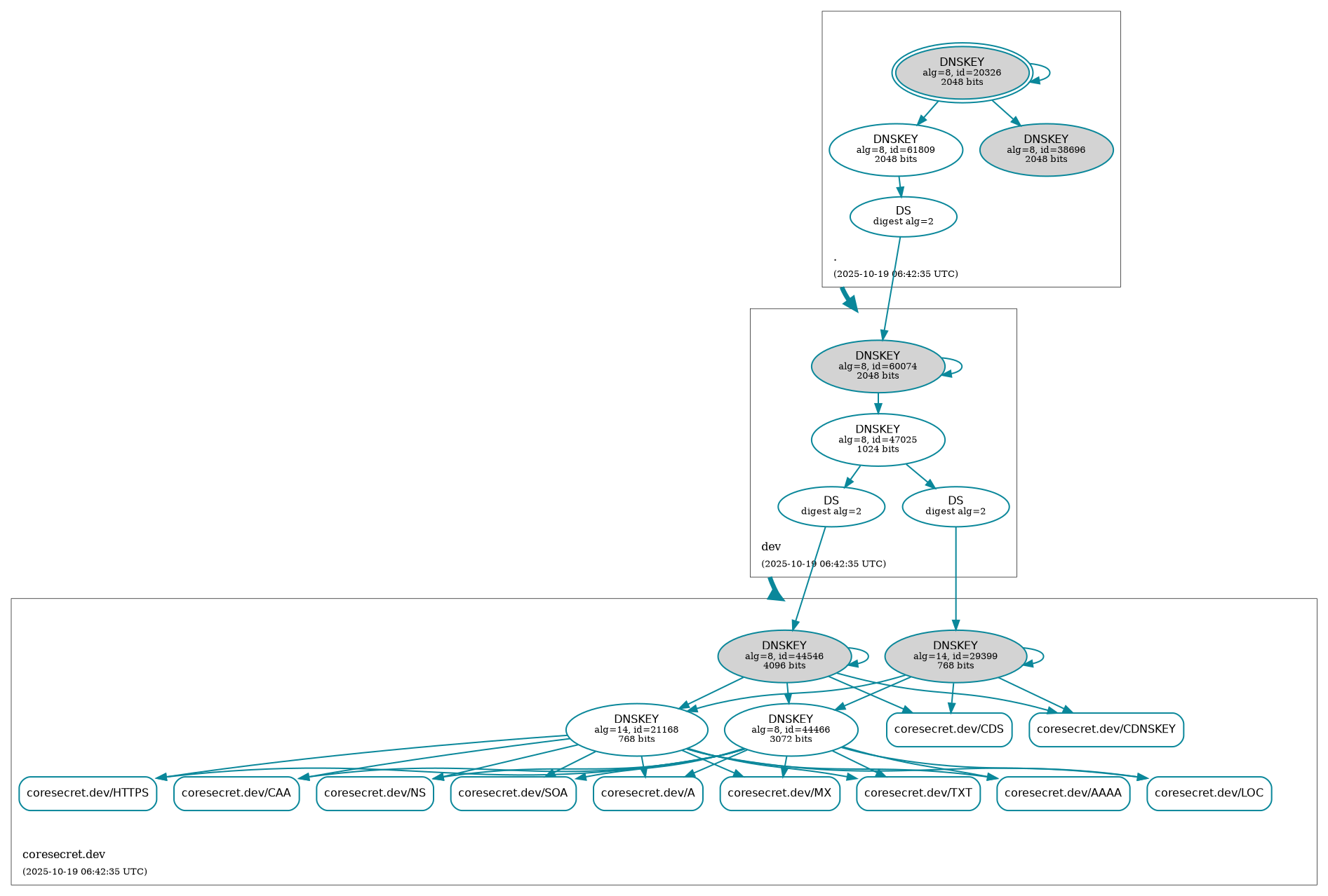
2. DNSSEC Status

This is an auto-generated overview of the DNSSEC status of coresecret.dev at the time of the last human-initiated push event.

DNSSEC Status


no tracking | no logging | no advertising | no profiling | no bullshit