X-CI-Metadata: master@2e50dd9 at 2025-12-06T02:53:47Z on dab289bc5dcf
Generated at : 2025-12-06T02:53:47Z
Runner Host : dab289bc5dcf
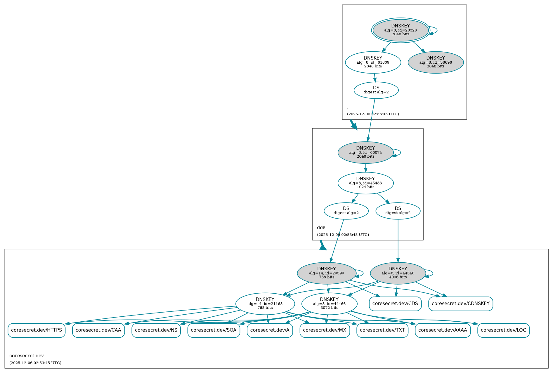
Workflow ID : 🛡️ Retrieve DNSSEC status of coresecret.dev.
Git Commit : 2e50dd9 HEAD -> master
179 KiB
1893x1278px
179 KiB
1893x1278px