X-CI-Metadata: master@db073e5 at 2025-06-02T14:55:08Z on d215d9172530
Generated at: 2025-06-02T14:55:08Z
Runner Host : d215d9172530
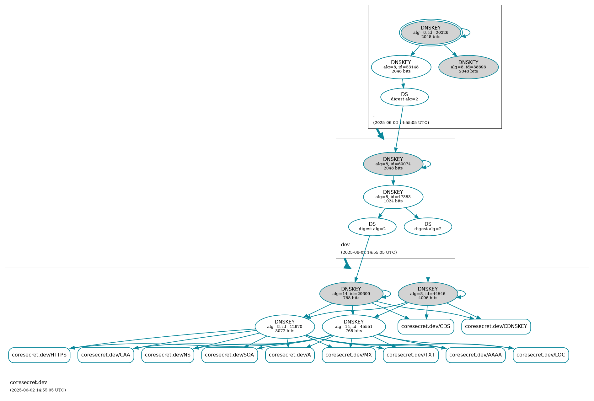
Workflow ID : Retrieve DNSSEC status of coresecret.dev.
Git Commit : db073e5 HEAD → master
179 KiB
1893x1278px
179 KiB
1893x1278px