X-CI-Metadata: master@c067ddb at 2025-06-02T22:26:40Z on 54a8b2be3d72
Generated at: 2025-06-02T22:26:40Z
Runner Host : 54a8b2be3d72
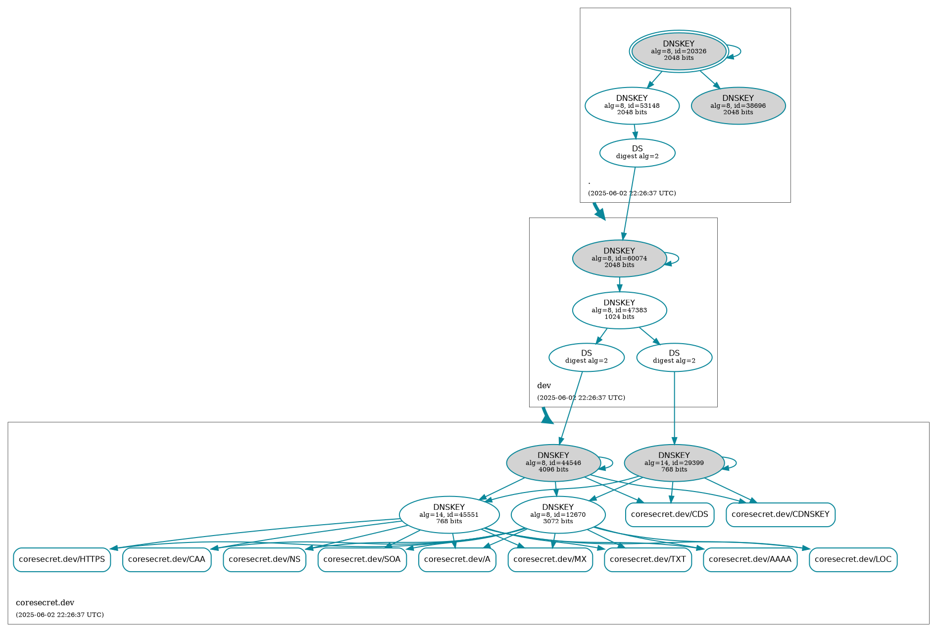
Workflow ID : Retrieve DNSSEC status of coresecret.dev.
Git Commit : c067ddb HEAD → master
179 KiB
1893x1278px
179 KiB
1893x1278px