Files
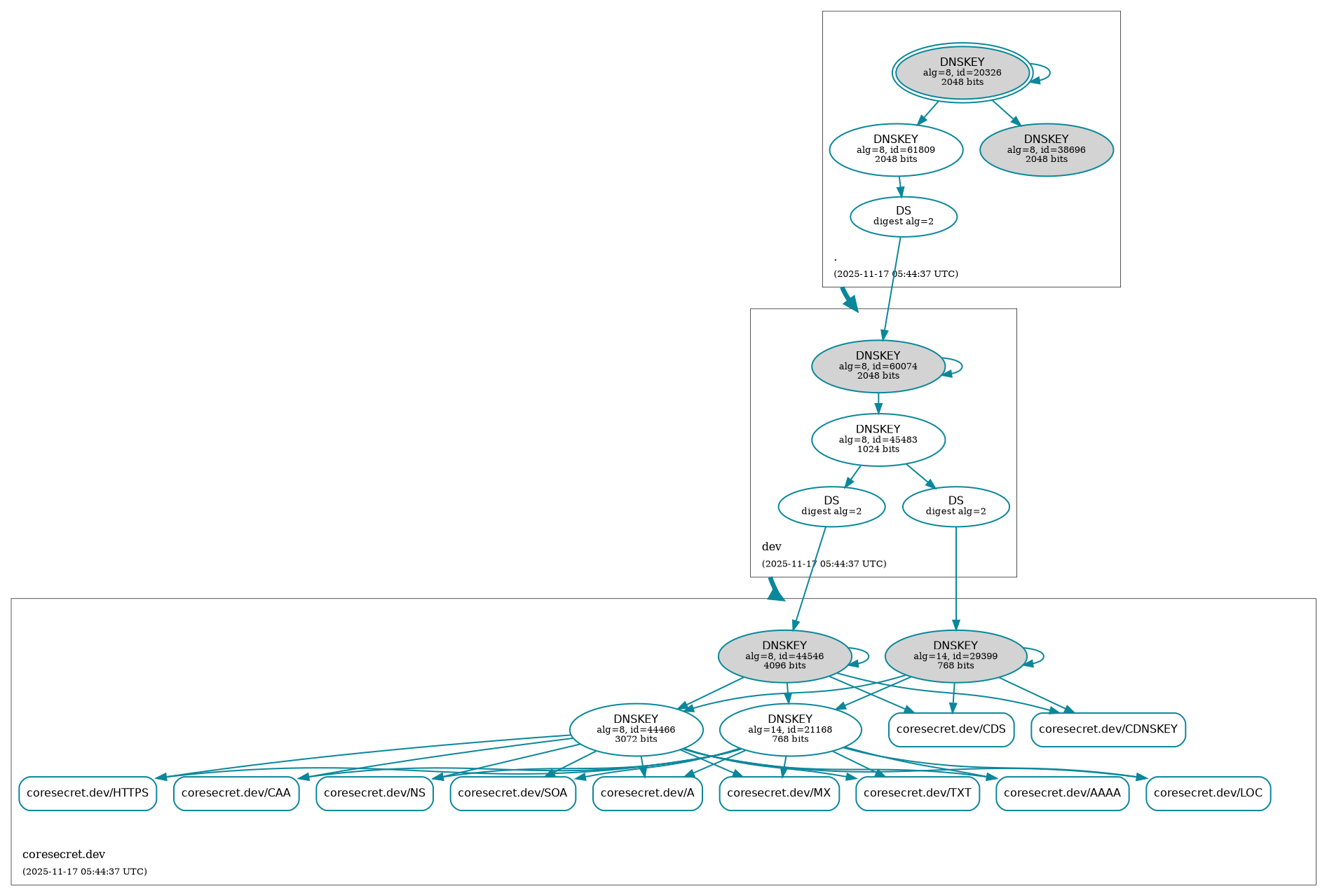
CISS.debian.live.builder/docs/SECURITY/coresecret.dev.png
Marc S. Weidner BOT a3188c33c2 DEPLOY BOT : 🛡️ Auto-Generate DNSSEC Status [skip ci]
X-CI-Metadata: master@f0ee125 at 2025-11-17T05:44:40Z on 00e74ae3e17a

Generated at : 2025-11-17T05:44:40Z
Runner Host  : 00e74ae3e17a
Workflow ID  : 🛡️ Retrieve DNSSEC status of coresecret.dev.
Git Commit   : f0ee125 HEAD -> master
2025-11-17 05:44:40 +00:00

179 KiB
1893x1278px