X-CI-Metadata: master@7727389 at 2025-12-04T06:41:00Z on e0915d1f7ba6
Generated at : 2025-12-04T06:41:00Z
Runner Host : e0915d1f7ba6
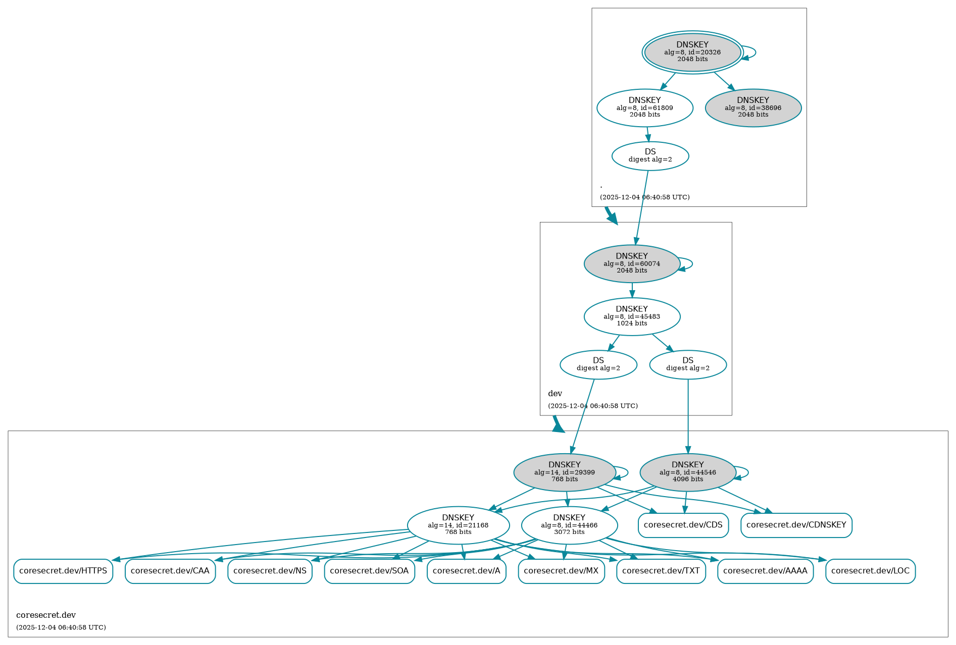
Workflow ID : 🛡️ Retrieve DNSSEC status of coresecret.dev.
Git Commit : 7727389 HEAD -> master
179 KiB
1893x1278px
179 KiB
1893x1278px