Files
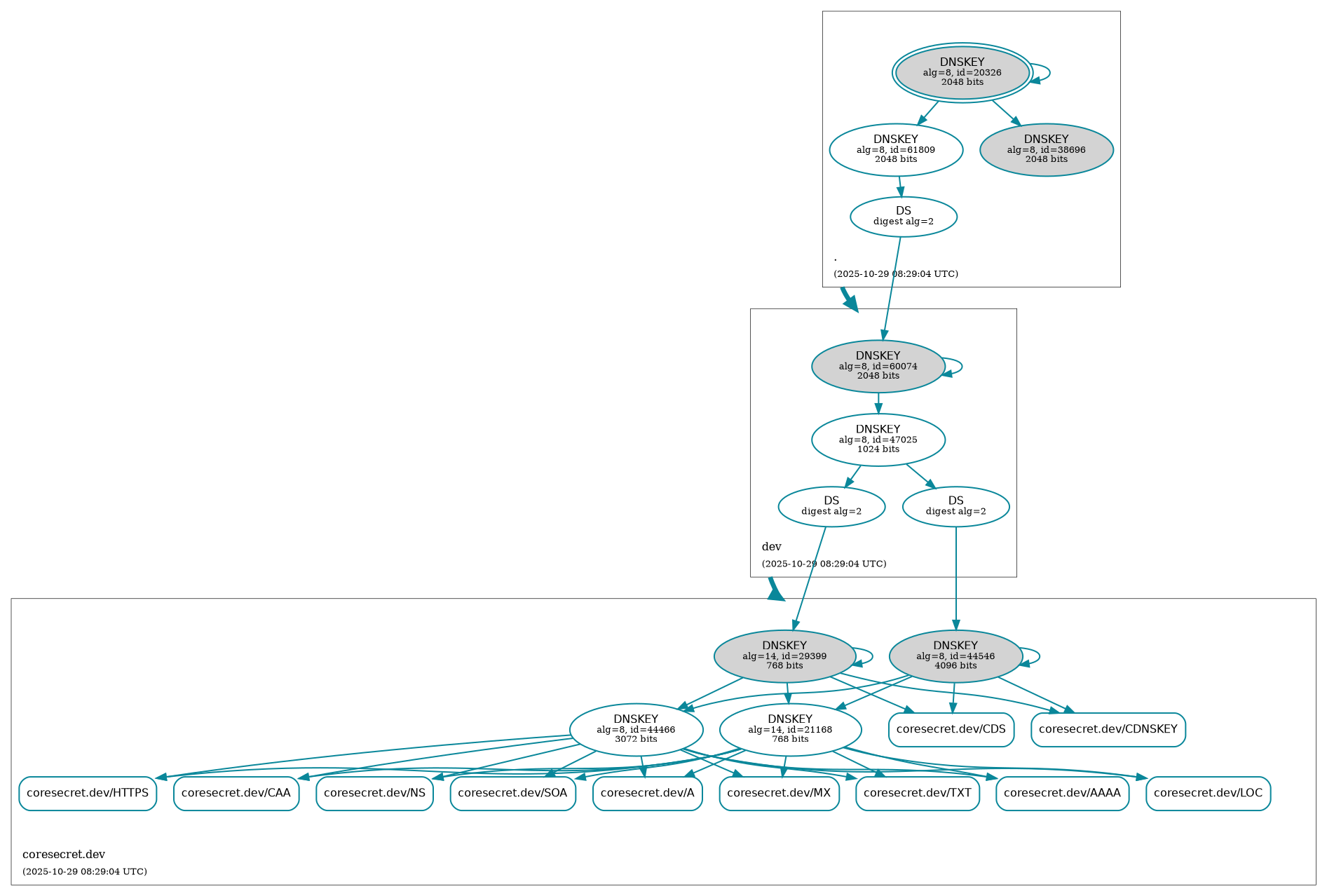
CISS.debian.live.builder/docs/SECURITY/coresecret.dev.png
Marc S. Weidner BOT 0726a3c30e DEPLOY BOT : 🛡️ Auto-Generate DNSSEC Status [skip ci]
X-CI-Metadata: master@983c454 at 2025-10-29T08:29:07Z on 27031ae2a098

Generated at : 2025-10-29T08:29:07Z
Runner Host  : 27031ae2a098
Workflow ID  : 🛡️ Retrieve DNSSEC status of coresecret.dev.
Git Commit   : 983c454 HEAD -> master
2025-10-29 08:29:07 +00:00

180 KiB
1893x1278px