Files
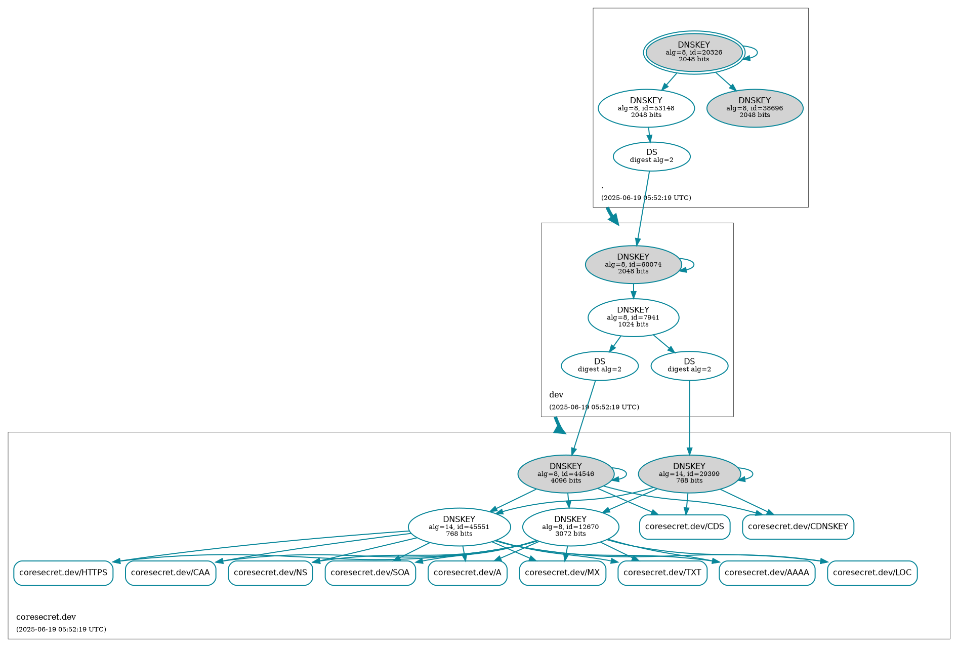
CISS.debian.live.builder/docs/SECURITY/coresecret.dev.png
Marc S. Weidner BOT b8fe187cbf DEPLOY BOT : 🛡️ Auto-Generate DNSSEC Status [skip ci]
X-CI-Metadata: master@3cc26e2 at 2025-06-19T05:52:22Z on f02394ed0ec5

Generated at : 2025-06-19T05:52:22Z
Runner Host  : f02394ed0ec5
Workflow ID  : 🛡️ Retrieve DNSSEC status of coresecret.dev.
Git Commit   : 3cc26e2 HEAD -> master
2025-06-19 05:52:22 +00:00

179 KiB
1893x1278px