X-CI-Metadata: master@52670ef at 2025-10-19T08:25:36Z on a3396494e4b0
Generated at : 2025-10-19T08:25:36Z
Runner Host : a3396494e4b0
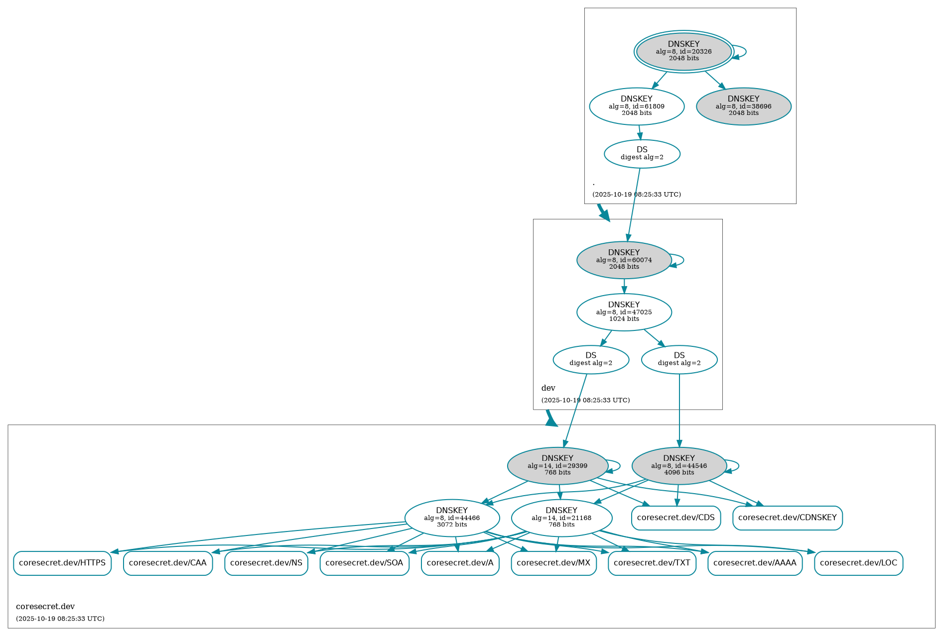
Workflow ID : 🛡️ Retrieve DNSSEC status of coresecret.dev.
Git Commit : 52670ef HEAD -> master
180 KiB
1893x1278px
180 KiB
1893x1278px