Files
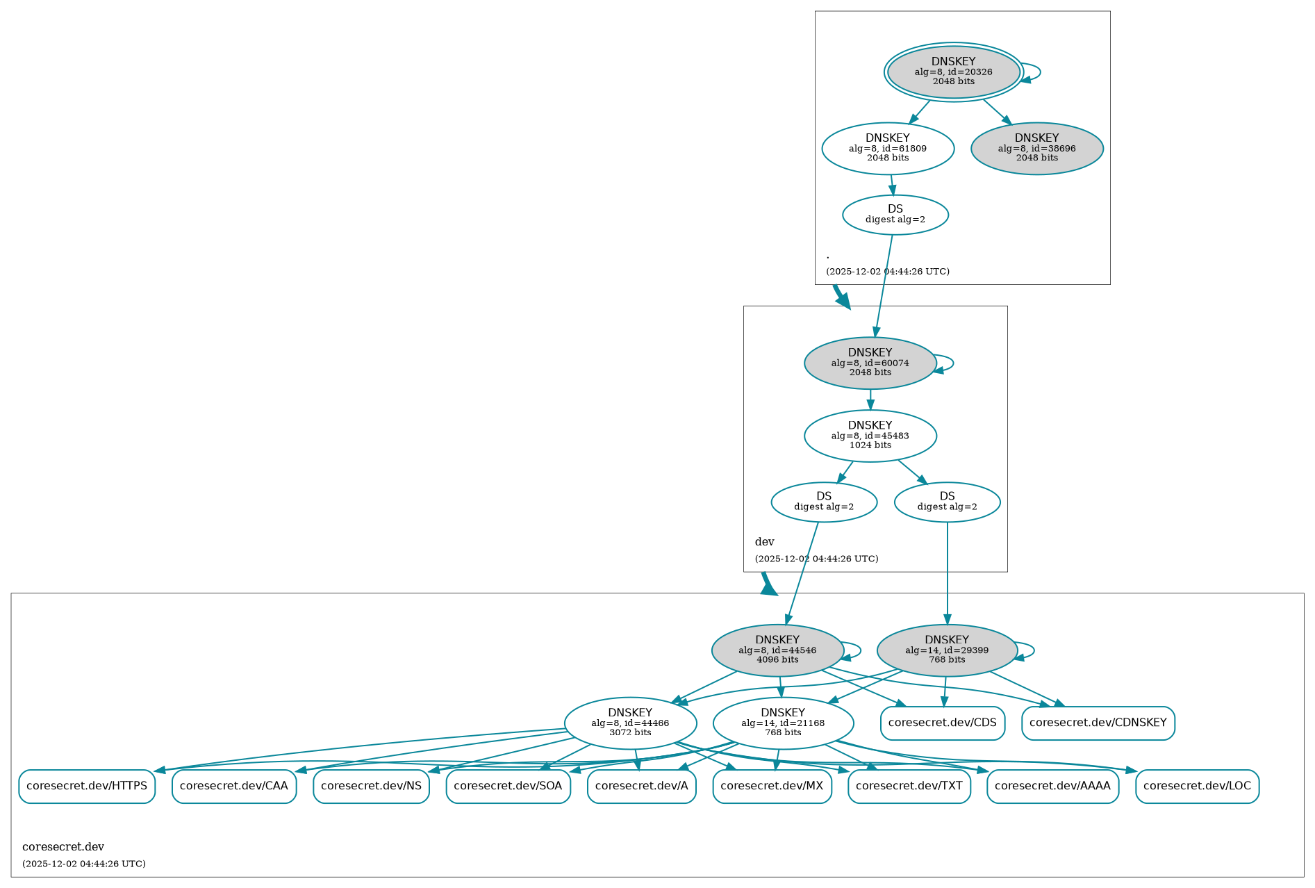
CISS.debian.live.builder/docs/SECURITY/coresecret.dev.png
Marc S. Weidner BOT 40a1f6d0d1 DEPLOY BOT : 🛡️ Auto-Generate DNSSEC Status [skip ci]
X-CI-Metadata: master@bf323dd at 2025-12-02T04:44:29Z on 0b229388fbd2

Generated at : 2025-12-02T04:44:29Z
Runner Host  : 0b229388fbd2
Workflow ID  : 🛡️ Retrieve DNSSEC status of coresecret.dev.
Git Commit   : bf323dd HEAD -> master
2025-12-02 04:44:29 +00:00

179 KiB
1893x1278px