X-CI-Metadata: master@0ef7fcb at 2025-06-17T12:21:11Z on 675c666aacea
Generated at : 2025-06-17T12:21:11Z
Runner Host : 675c666aacea
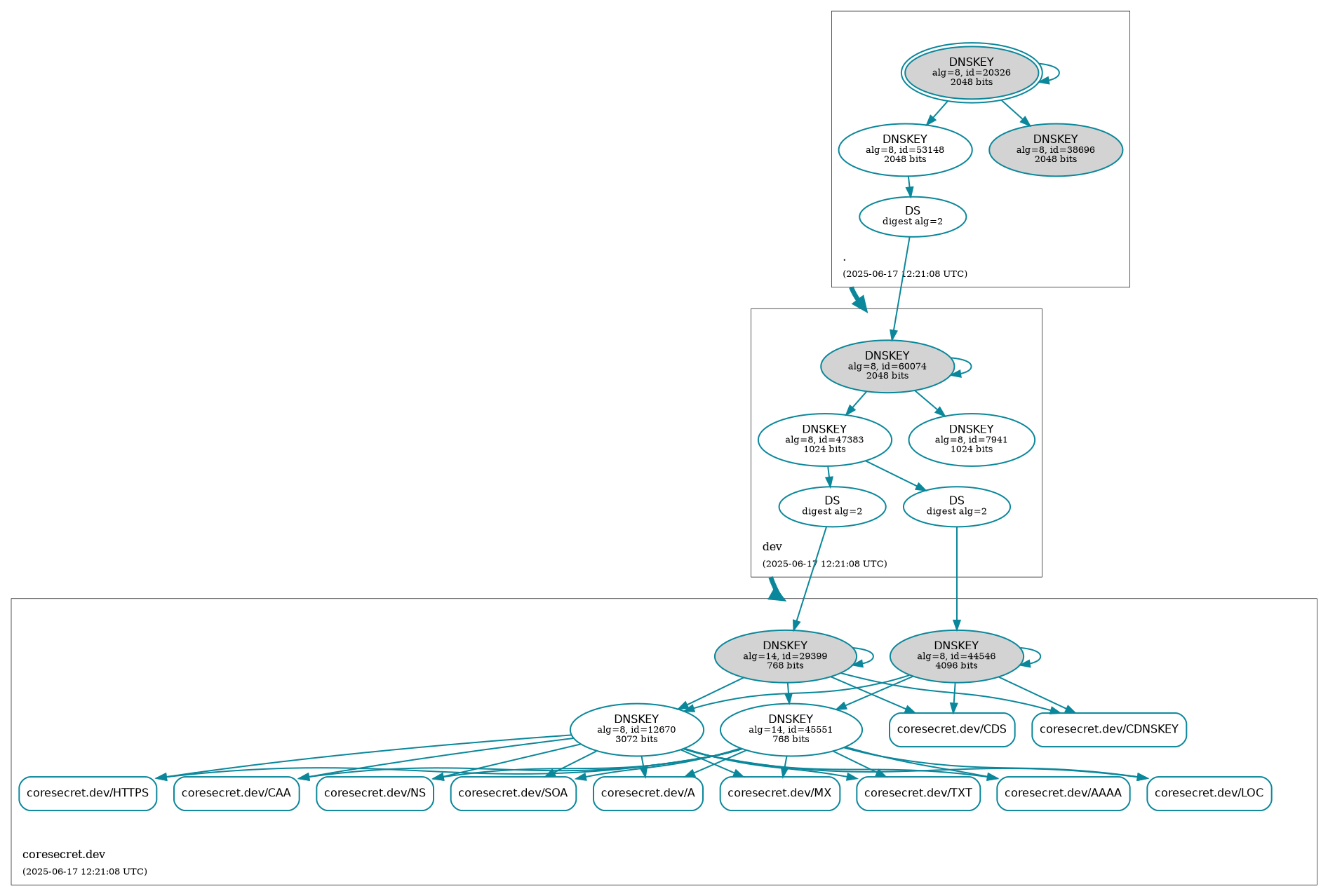
Workflow ID : 🛡️ Retrieve DNSSEC status of coresecret.dev.
Git Commit : 0ef7fcb HEAD -> master
189 KiB
1893x1278px
189 KiB
1893x1278px