All checks were successful
🛡️ Retrieve DNSSEC status of coresecret.dev. / 🛡️ Retrieve DNSSEC status of coresecret.dev. (push) Successful in 54s
🛡️ Shell Script Linting / 🛡️ Shell Script Linting (push) Successful in 1m3s
🔐 Generating a Private Live ISO FLV 0. / 🔐 Generating a Private Live ISO FLV 0. (push) Successful in 58m44s
🔐 Generating a Private Live ISO FLV 1. / 🔐 Generating a Private Live ISO FLV 1. (push) Successful in 56m38s
💙 Generating a PUBLIC Live ISO. / 💙 Generating a PUBLIC Live ISO. (push) Successful in 59m39s
Signed-off-by: Marc S. Weidner <msw@coresecret.dev>
678 B
678 B
Table of Contents
1. CISS.debian.live.builder
Centurion Intelligence Consulting Agency Information Security Standard
Debian Live Build Generator for hardened live environment and CISS Debian Installer
Master Version: 8.13
Build: V8.13.002.2025.08.11
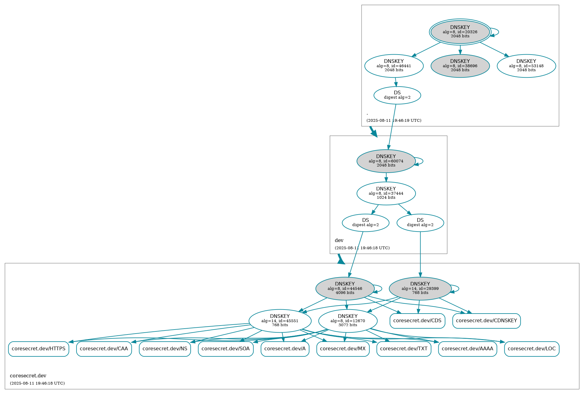
2. DNSSEC Status
This is an auto-generated overview of the DNSSEC status of coresecret.dev at the time of the last human-initiated push event.
no tracking | no logging | no advertising | no profiling | no bullshit
