X-CI-Metadata: master@742d057 at 2025-06-18T18:01:52Z on 6873478a02ad
Generated at : 2025-06-18T18:01:52Z
Runner Host : 6873478a02ad
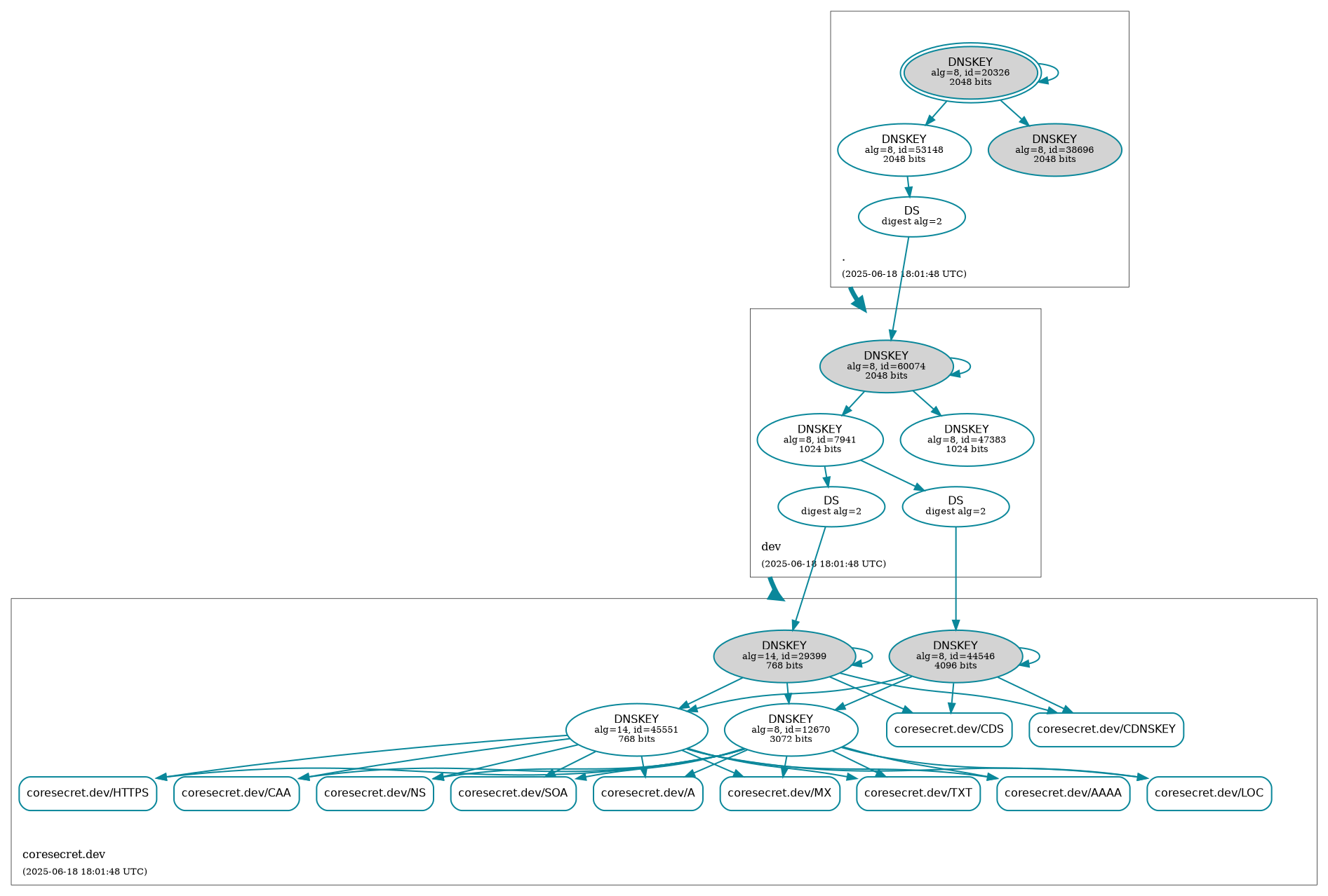
Workflow ID : 🛡️ Retrieve DNSSEC status of coresecret.dev.
Git Commit : 742d057 HEAD -> master
189 KiB
1893x1278px
189 KiB
1893x1278px