X-CI-Metadata: master@1a903ae at 2025-10-19T06:42:39Z on 363294eca703
Generated at : 2025-10-19T06:42:39Z
Runner Host : 363294eca703
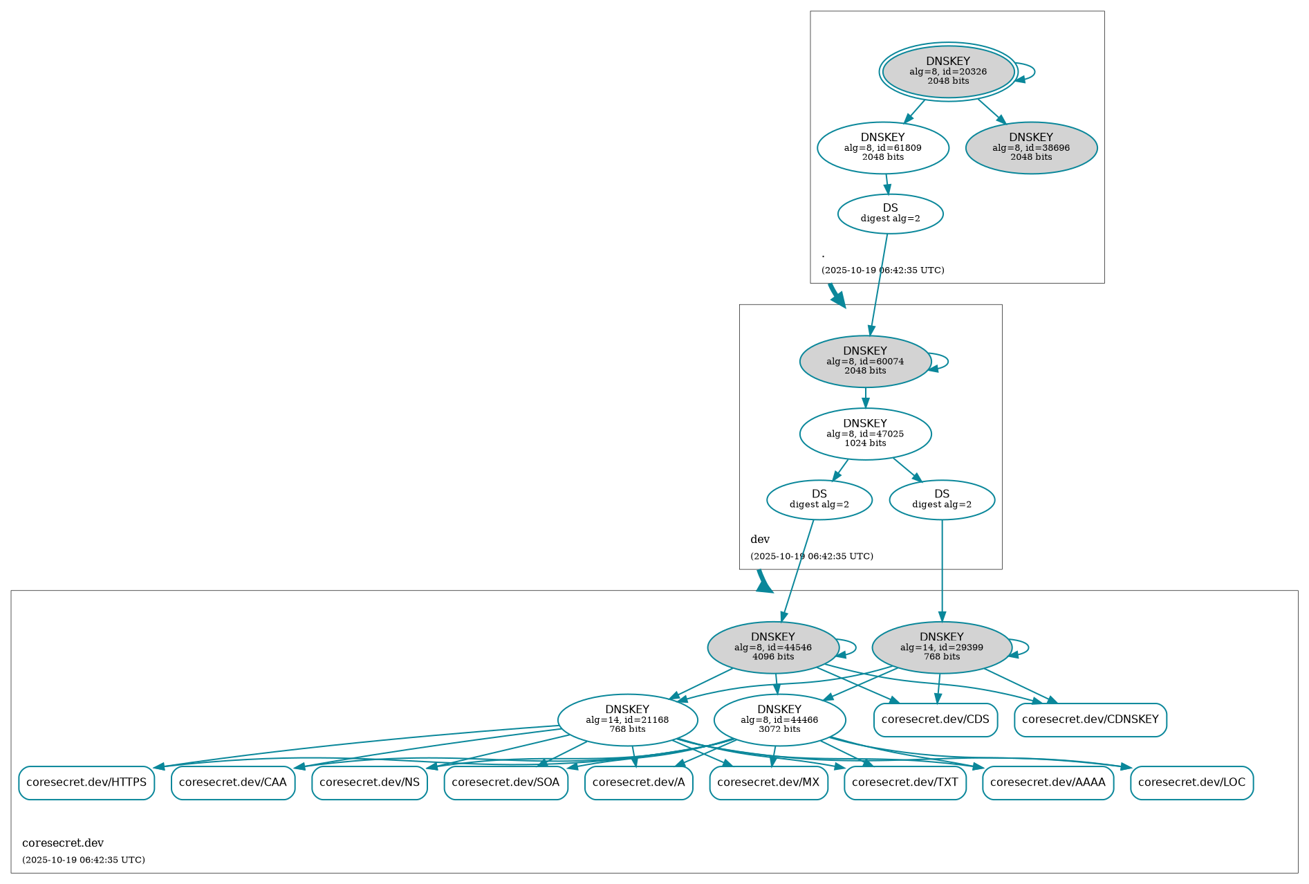
Workflow ID : 🛡️ Retrieve DNSSEC status of coresecret.dev.
Git Commit : 1a903ae HEAD -> master
180 KiB
1893x1278px
180 KiB
1893x1278px