Files
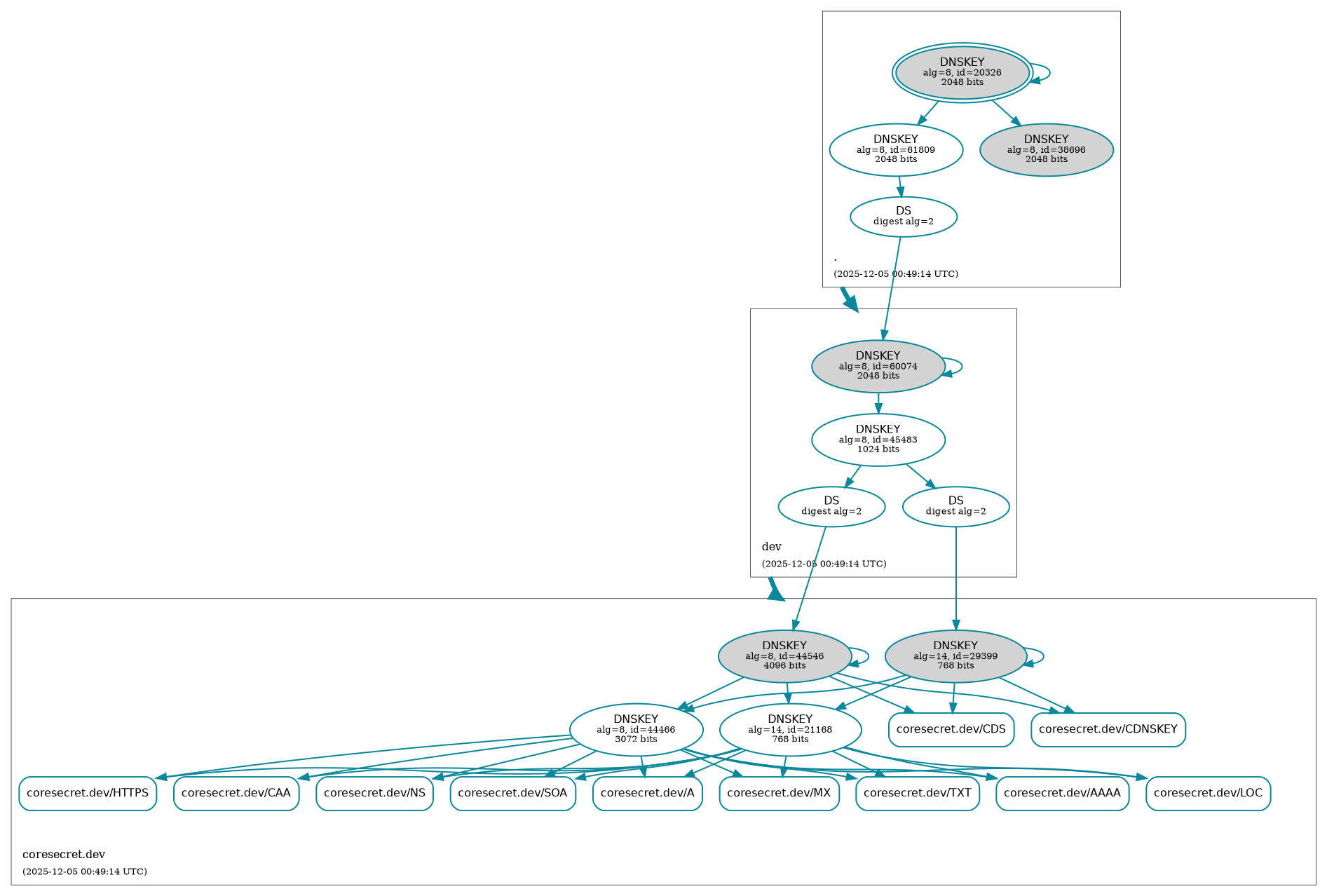
CISS.debian.live.builder/docs/SECURITY/coresecret.dev.png
Marc S. Weidner BOT 5c71c044cb DEPLOY BOT : 🛡️ Auto-Generate DNSSEC Status [skip ci]
X-CI-Metadata: master@2fc8e90 at 2025-12-05T00:49:16Z on 21686ec7506c

Generated at : 2025-12-05T00:49:16Z
Runner Host  : 21686ec7506c
Workflow ID  : 🛡️ Retrieve DNSSEC status of coresecret.dev.
Git Commit   : 2fc8e90 HEAD -> master
2025-12-05 00:49:16 +00:00

179 KiB
1893x1278px