X-CI-Metadata: master@f12abfe at 2025-07-19T18:55:22Z on d38d80a1bb55
Generated at : 2025-07-19T18:55:22Z
Runner Host : d38d80a1bb55
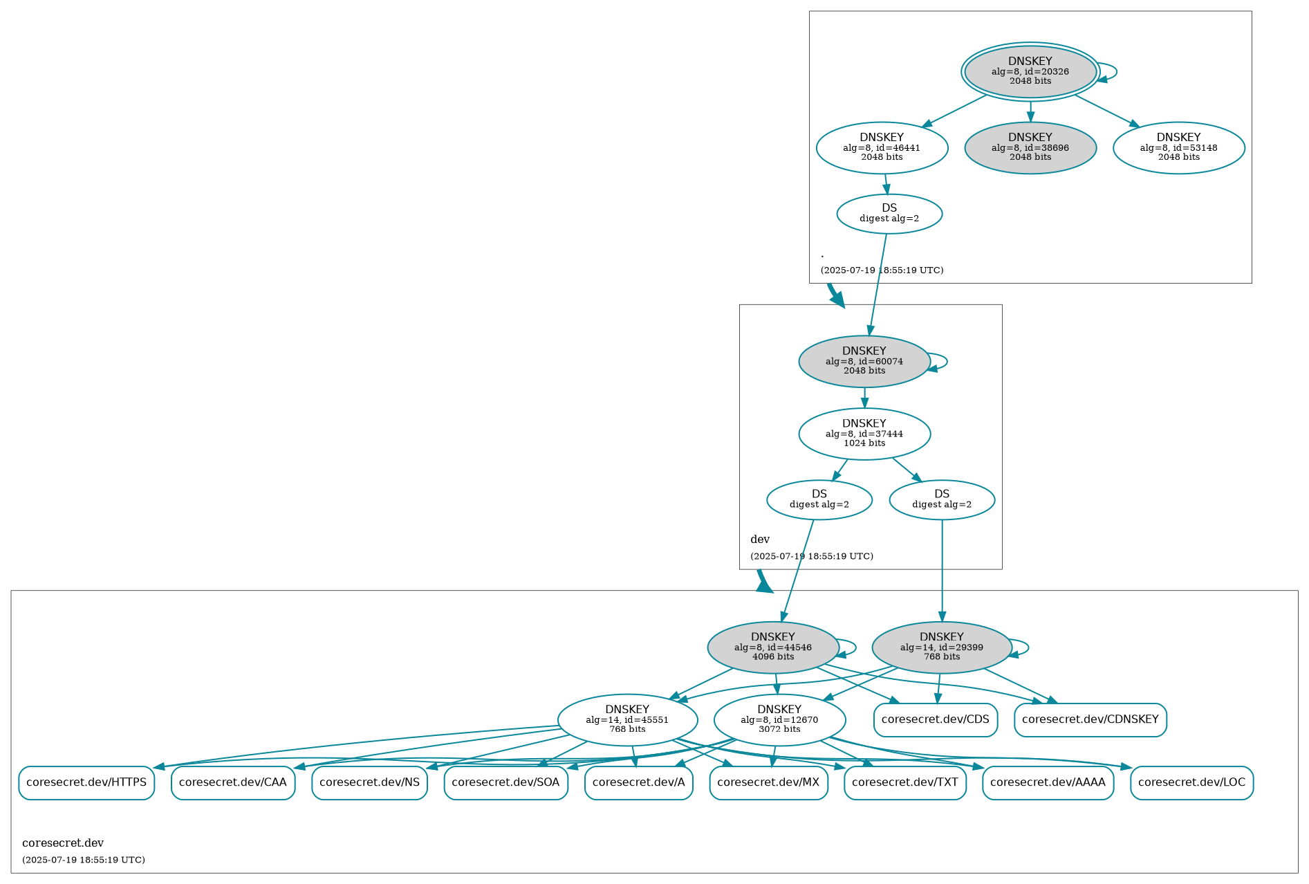
Workflow ID : 🛡️ Retrieve DNSSEC status of coresecret.dev.
Git Commit : f12abfe HEAD -> master
186 KiB
1893x1278px
186 KiB
1893x1278px